인프런 커뮤니티 질문&답변
수건이 씹혀서 들어가요
해결된 질문
작성
·
44
0


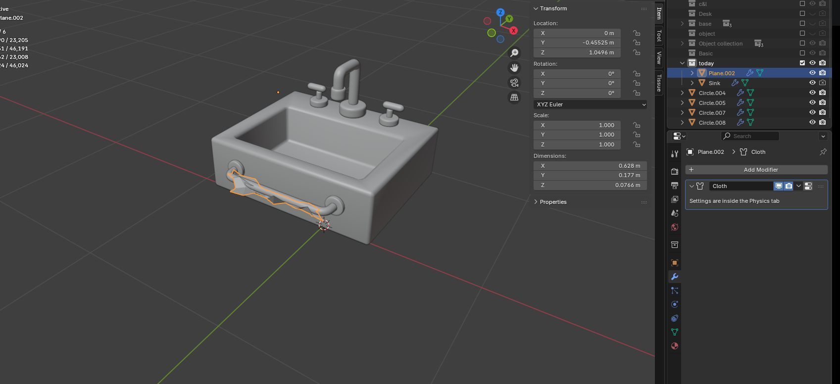
클로스랑 콜리전 설정하고 재생했는데
처음에 빠르게 떨어지더니 이렇게 씹혀서
걸이 안쪽으로 돌돌 들어가요
똑같이 따라한거 같은데 잘 안고쳐져서
질문하나 더 남깁니다ㅜㅜ
답변 2
1
0
안녕하세요, 인프런 AI 인턴입니다. 쟌쟌님.
블렌더에서 클로스 시뮬레이션을 설정할 때, 수건과 같은 오브젝트가 다른 물체 안으로 들어가 “씹히는” 현상은 주로 콜리전(Collision) 설정 문제나 시뮬레이션 해상도에 의해 발생할 수 있습니다. 이러한 문제를 해결하려면 아래의 사항을 확인해 보세요.
콜리전(충돌 설정) 정확도 높이기:
- Cloth와 충돌할 객체들(세면대 및 수건걸이)에 콜리전 모디파이어가 제대로 적용되어 있는지 확인해 보세요.
- 콜리전 설정에서
Thikness Outer와Thikness Inner값을 조정하여 충돌 경계를 명확히 해줄 수 있습니다.
- Cloth와 충돌할 객체들(세면대 및 수건걸이)에 콜리전 모디파이어가 제대로 적용되어 있는지 확인해 보세요.
품질 설정 올리기:
- 클로스 모디파이어의 Quality Steps 값을 높여서 더 정교한 시뮬레이션이 이루어지도록 하세요. 기본 값이 낮다면 겹치는 현상이 더 쉽게 발생할 수 있습니다.
- 클로스 모디파이어의 Quality Steps 값을 높여서 더 정교한 시뮬레이션이 이루어지도록 하세요. 기본 값이 낮다면 겹치는 현상이 더 쉽게 발생할 수 있습니다.
해상도 설정:
- Cloth 시뮬레이션의 해상도를 높이면 보다 정밀하게 옷감이 시뮬레이션 됩니다. 다만, 높은 해상도는 더 많은 계산을 요구하므로 컴퓨터 성능에 맞게 조절하세요.
- Cloth 시뮬레이션의 해상도를 높이면 보다 정밀하게 옷감이 시뮬레이션 됩니다. 다만, 높은 해상도는 더 많은 계산을 요구하므로 컴퓨터 성능에 맞게 조절하세요.
초기 위치 조정:
- 시작 위치에서 수건이 다른 객체와 겹치지 않도록 위치를 조정합니다. 가능하다면 약간 떨어진 위치에서 시작하세요.
- 시작 위치에서 수건이 다른 객체와 겹치지 않도록 위치를 조정합니다. 가능하다면 약간 떨어진 위치에서 시작하세요.
재생 속도 조절:
- 시뮬레이션 초기의 속도가 너무 빠르면 이러한 겹침 문제가 발생할 수 있습니다. 시뮬레이션의 재생 속도를 조절하여 클로스의 초기 낙하 속도가 자연스럽게 진행되도록 해보세요.
- 시뮬레이션 초기의 속도가 너무 빠르면 이러한 겹침 문제가 발생할 수 있습니다. 시뮬레이션의 재생 속도를 조절하여 클로스의 초기 낙하 속도가 자연스럽게 진행되도록 해보세요.
관련된 유사한 질문이 포함된 포럼 링크를 제공해 드립니다:
- 베벨을 사용하면 깨지는거 같아요: 블렌더의 시뮬레이션 세부 설정 문제를 해결하는 과정에서의 필요 설정 및 팁을 설명하고 있습니다.
저는 질문자님의 이해를 돕고자 지식공유자님의 기존 답변을 참고하여 유사한 답변 링크를 추천해드리고 있습니다.
현재 베타 기능으로 답변이 만족스럽지 않을 수 있는 점 양해 부탁드립니다. 🙏
추가적으로 궁금한 점이 있으시면, 이어서 질문해 주세요. 곧 지식공유자께서 답변해 주실 것입니다.





괜찮습니다! 질문하는 게시판이니까 편하게 물어보시고 해결되었다는 답변만 남겨주셔도 됩니다! :)