inflearn logo
知識共有
inflearn logo

生成AIでウェブサービスを作る – 企画・デザイン・コード・デプロイまでオールインワンプロジェクト

生成AIを活用し、企画からデザイン、実装、デプロイまでを一度に完成させる実践的なウェブ開発プロジェクト講座です。 StitchとFigma Makeを活用してデザインを作成し、AI Studioでコードを生成して実際のサービスとしてデプロイします。 コードに詳しくなくても、AIと共に開発する方法を学びながら、自分だけのAIウェブアプリを完成させます。 さあ、あなたもAIと協業する開発者になりましょう。

12名 が受講中です。

難易度 初級

受講期間 無制限

Figma
Figma
Vibe Coding
Vibe Coding
HTML/CSS
HTML/CSS
JavaScript
JavaScript
React
React
Figma
Figma
Vibe Coding
Vibe Coding
HTML/CSS
HTML/CSS
JavaScript
JavaScript
React
React

受講後に得られること

  • 生成AIベースのウェブサービス企画能力

  • プロンプト設計および活用能力

  • Stitchを活用したUI/UXデザイン導出スキル

  • Figma Makeベースのコード生成の理解

  • AI Studioを活用したアプリ作成能力

  • クラウドのデプロイおよびサービス運用能力

  • Supabaseの連携およびバックエンドの基本構造の理解

  • Vibe Coding 実践適用能力

"今もらわないと損!YouTube登録だけで受講料が半額"

チャンネル登録&高評価&コメントイベント

簡単なミッションを完了して、50%割引クーポンを今すぐ受け取りましょう。期間限定で提供される過去最大級の特典を、今すぐ手に入れてください!

YouTubeチャンネル登録&コメント認証イベントに参加する : https://forms.gle/wcD2wRVeaG7B7fSj7

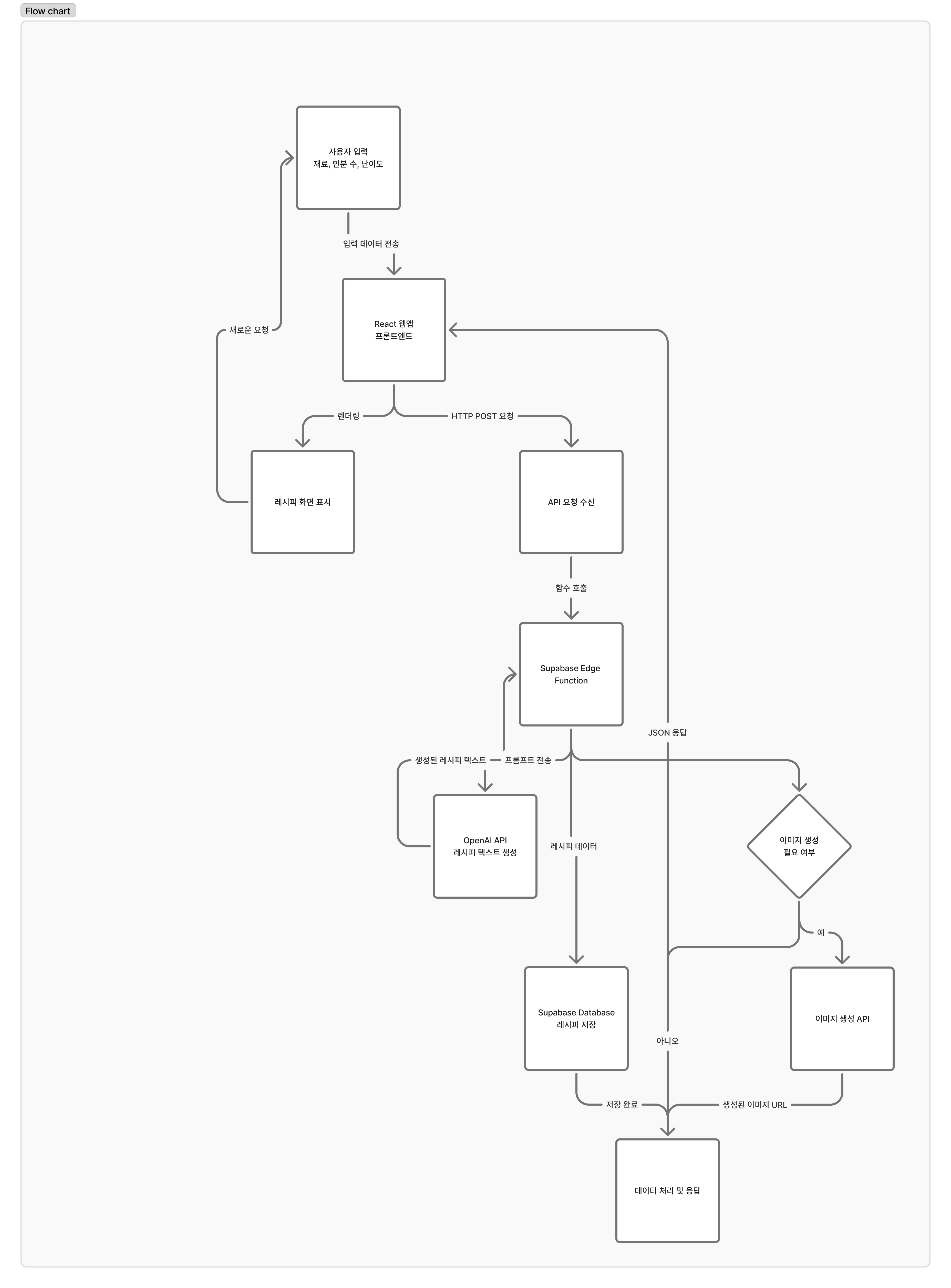
Web開発の手法は急速に変化しています。


かつてはデザインを別途作成し、コードを直接書き、サーバーを構築するすべての過程を人が一つ一つ処理しなければなりませんでした。多くの時間と反復作業が必要であり、初心者が最後まで完成させるには負担が大きいものでした。


しかし、今は違います!

生成AIの登場により、
企画 → デザイン → コード生成 → デプロイまで
一連の流れの中で、より迅速かつ効率的に完成させることができるようになりました。


この講義は単にコードを学ぶ過程ではありません。
AIをツールとして活用し、実際のサービスを最後まで完成させる実践プロジェクトです。

  • プロンプトでデザインを生成し、

  • AIでコードを生成し

  • Supabaseでバックエンドを構築し

  • 実際にインターネットへのデプロイまで行います。

複雑な理論よりも完成体験に集中します。


AIと共に作業する新しい開発方式、まさに「Vibe Coding」を直接体験します。

この過程を通じて、単なる機能の実装を超え、「AIと協業する開発者」へと一段階成長することになります。

開始前の準備事項

本格的な学習に先立ち、以下の4つを事前に設定しておいてください。初めてでも心配いりません
— 講義資料(00_準備事項.pdf)を見ながら一つずつ進めれば大丈夫です。😊

💻 1. 開発環境のセッティング

コードを記述し、プロジェクトを実行するための基本ツールです。

  • コードエディタ — VS CodeまたはCursorのいずれかをインストールしてください

  • Node.js — 開発サーバーの実行に必要です(npmも一緒にインストールされます)

  • Git — 作業内容を保存し、管理することができます


🤖 2. AIコーディングツールの準備

この講義の核心!AIと一緒にコードを書く体験のために、以下のツールを準備してください。

  • GitHub Copilot — コードを自動で補完してくれるAIアシスタントです

  • Codex — 言葉で説明するとコードを生成してくれるツールです


🎨 3. デザインツールの準備

UIを直接作成し、修正する実習で使用するツールです。

  • Figma — 画面構成を設計し、UIを整える際に使用します

  • Stitch — プロンプトの指示でUIを自動生成してくれます


☁️ 4. 外部サービスのアカウント作成

レシピの保存、ログイン、AIレシピ生成機能を実装するために、以下のサービスにあらかじめ登録しておいてください。

  • Supabase — データベース、ログイン、ファイル保存をこれ一つで処理します

  • OpenAI — GPT APIを活用してAIレシピ生成機能を作ります

1️⃣ 企画および準備段階

何を作るかから決めます

すぐにコーディングを始めるのではありません。
まず、どのようなウェブサービスを作るか決め、全体像を描いてみます。

  • 開発に必要な環境を準備します。

  • どのような機能を入れるか整理します。

  • プロジェクトの構造を理解します。

  • Stitchで画面デザインを作ってみます。

「どう始めればいいか分からず途方に暮れている方」も
一歩ずつ進めていけば、自然と方向性が定まるように構成されています。

Figjamでアプリのフローを設計してみます。

プロジェクト構造を設計する

プロンプト命令を入力してデザインを生成します。

2️⃣ AI機能とサーバーの構築

AIが実際に動作するようにします

このステップでは、AIがレシピを作成する機能を直接実装します。

  • Supabaseの設定を進めます。

  • OpenAIを接続します。

  • Edge Functionを作成し、設定します。

  • AIレシピ生成機能を完成させます。

難しく感じるかもしれませんが、
一歩ずつ進めていけば「AIが実際に動作する仕組み」を理解できるようになります。



3️⃣ 画面作成 & ログイン機能の実装

ユーザーが実際に使う画面を作成します

これでユーザーが直接利用できるウェブアプリを作ります。

  • Reactアプリを生成します。

  • ログインと会員登録を実装します。

  • Google・Kakaoログインも連動させます。

  • レシピの作成、修正、削除機能を完成させます。

単なる例ではなく、
実際に使用できるサービスの形で完成させます。

生成されたデザインからAI studioを利用してコードを生成します。

AI Studioでプロンプト命令を利用してコードを生成します。


コード管理も難しいコマンドではなく、GitHub Desktopを利用して快適に進めます。



4️⃣ デプロイおよび仕上げ

自分のサービスを世の中に公開します

最後の段階では、作成したウェブアプリをインターネットにデプロイします。

  • 実際のサーバーにアップロードします。

  • エラーを修正します。

  • 全体の流れをもう一度整理します。

「自分が作ったサービスだよ」と
リンクを共有できる瞬間を経験することになります。

Vercelサービスを利用してデプロイも簡単に行います。

こんな方に
おすすめです

学習対象は
誰でしょう?

  • 生成AIでウェブサービスを作ってみたい方

  • コーディングを難しく感じていたけれど、AIと一緒に挑戦してみたい初心者

  • ポートフォリオ用の実践プロジェクトが必要な就職準備生

  • 企画からデプロイまで全過程を経験したい方

  • Stitch、Figma Make、AI Studioの活用方法が気になる方

  • Reactベースのプロジェクトを実際のサービスとして完成させてみたい方

  • 素早く成果物を作ってみたい個人開発者

  • AI時代にふさわしい新しい開発手法を学びたい方

前提知識、
必要でしょうか?

  • ファイルの保存、フォルダの作成、プログラムのインストールができる程度であれば大丈夫です。

  • GitHubやSupabaseなどのアカウント作成手順に従うことができれば大丈夫です。

  • HTMLとは何か聞いたことがあれば望ましいです。

  • JavaScriptという言語があることを知っていれば十分です。

  • AIとステップバイステップで進めていくので、初めての方でも十分についていくことができます。

こんにちは
ezwebです。

2,833

受講生

64

受講レビュー

4

回答

4.9

講座評価

14

講座

■ [現在] ESTSOFT KDT フロントエンド講師
■ グリーンコンピュータアート学院 ウェブパブリッシング、フロントエンド講師
■ ウェブパブリッシングYouTubeチャンネル「Rock's Easyweb」運営
■ ザ・ジョウンコンピュータアカデミー ウェブパブリッシング講師
■ ハンビッコンピュータアカデミー ウェブパブリッシング講師
■ フロントエンドパブリッシャー、フロントエンドパブリッシング専門講師
■ UI/UXウェブデザインポートフォリオ講義


[ 書籍 ]
2021.07.19 刊行 / ウェブデザイン&ウェブパブリッシングのためのFigma完璧活用書 / BJ Public

2022.08.25 出版 / コーディングは初めて with ウェブパブリッシング / ヨンジン出版社

2023.10 出刊 /2024 SDエデュ ユ・ソンベ ウェブデザイン技能士 実技 家庭教師ノート / 時代考試企画

2024.11 重版 /2025 SDエデュ ユーソンベ ウェブデザイン技能士 実技 家庭教師ノート / 時代考試企画

2025.11 重版 /2026 SDエデュ ユ先生のウェブデザイン技能士実技家庭教師ノート / 時代考試企画

 

[ 受賞歴 ]
2022.08 グリーンコンピュータアート学院 鐘路支店 - 優秀講師 2021.06 グリーンコンピュータアート学院 鐘路支店 - 優秀講師 2018.06 グリーンコンピュータアカデミー 新村支店 - 優秀講師 2017.05 グリーンコンピュータアカデミー 新村支店 - 優秀講師 2016.05 グリーンコンピュータアカデミー 新村支店 - 優秀講師 2015.10 グリーンコンピュータアカデミー 新村支店 - 優秀講師

 

 

 

もっと見る
講座掲載日: 
最終更新日: 

受講レビュー

まだ十分な評価を受けていない講座です。
みんなの役に立つ受講レビューを書いてください!

ezwebの他の講座

知識共有者の他の講座を見てみましょう!

似ている講座

同じ分野の他の講座を見てみましょう!

¥6,869