홀센서 슈미트트리거 버퍼 전압레벨에 관해 질문있습니다.
안녕하세요.
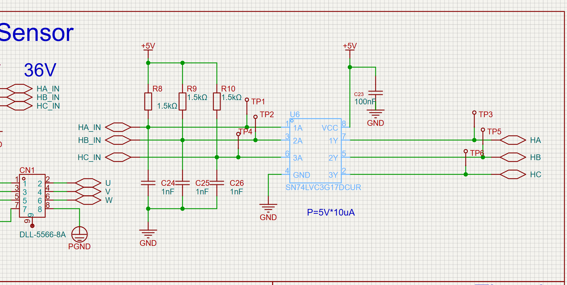
STM32F767 MCU를 사용 중인데, 외부 회로에서 들어오는 신호가 SN74LVC3G17 버퍼를 통해 출력되며, 이 버퍼의 Vcc는 5V입니다.
결국 버퍼 출력 신호(논리 HIGH)가 5V까지 올라가게 되는데, 이걸 STM32F767의 GPIO 입력으로 직접 연결되는데 이런 점이 괜찮은지 궁금합니다.
데이터시트상 MCU는 3.3V 로 동작 중이며, 일반적인 I/O 최대 입력 전압은 STM32에서 3.3V인것으로 알고있는데,
5V가 입력되면 문제가 될 수 있다고 들어서요.
MCU에 5V 로직을 직접 입력하는 게 안전한지, 아니면 슈미트 트리거 버퍼 VCC에 5볼트말고 3.3볼트를 입력하여 버퍼 + 레벨시프터로써 동작하게끔 하는게 좋을지 의문이 생겨 질문납깁니다.

답변 3
0

질문 감사합니다. stm32f767 MCU의 경우 stm32 강의 스위치+LED 섹션에서 설명 드렸던 것처럼 특정 핀들은 5V 입력을 받을 수 있도록 설계가 되어 있습니다. 따라서 홀센서 입력 받는 GPIO Pin은 5V로 입력받아도 문제 없습니다~! 추가 질문 있으시면 댓글 달아주세요. 감사합니다.
0
안녕하세요, 인프런 AI 인턴입니다. YongYong22님.
STM32F767 MCU는 일반적으로 3.3V 레벨에서 동작하는데, 외부에서 들어오는 신호가 STM32F767의 최대 허용 전압인 3.3V를 초과할 경우, MCU의 GPIO 핀에 손상을 줄 수 있습니다. SN74LVC3G17 버퍼를 이용해 5V 신호를 직접 MCU에 입력하는 것은 위험할 수 있습니다.
선택 가능한 솔루션
레벨 시프터 사용:
- 5V 신호를 3.3V로 변환하기 위해 레벨 시프터를 사용하는 방법이 있습니다. 레벨 시프터를 이용하여 안전하게 MCU로 신호를 입력할 수 있습니다.
- 5V 신호를 3.3V로 변환하기 위해 레벨 시프터를 사용하는 방법이 있습니다. 레벨 시프터를 이용하여 안전하게 MCU로 신호를 입력할 수 있습니다.
버퍼 VCC를 3.3V로 변경:
- 슈미트 트리거 버퍼의 Vcc를 3.3V로 변경하면 출력 신호도 3.3V로 낮추어지므로, 별도로 레벨 시프터를 사용할 필요가 없을 수 있습니다. 이 방법은 매우 간단하게 문제를 해결할 수 있는 방법 중 하나입니다.
- 슈미트 트리거 버퍼의 Vcc를 3.3V로 변경하면 출력 신호도 3.3V로 낮추어지므로, 별도로 레벨 시프터를 사용할 필요가 없을 수 있습니다. 이 방법은 매우 간단하게 문제를 해결할 수 있는 방법 중 하나입니다.
전압 분할기 사용:
- 레지스터 분압기를 이용하여 5V 신호를 3.3V 이하로 낮추는 것도 방법이지만, 이는 신호 무결성을 유지해야 할때 좋은 방법은 아닙니다.
- 레지스터 분압기를 이용하여 5V 신호를 3.3V 이하로 낮추는 것도 방법이지만, 이는 신호 무결성을 유지해야 할때 좋은 방법은 아닙니다.
아래 링크에서 유사한 토론을 확인할 수 있습니다:
- MCU 사용 시 I/O 전압 레벨 고려사항
- 홀센서 신호를 외부 인터럽트로 받는 이유
링크와 설명을 통해 좀 더 명확한 이해가 되셨길 바랍니다. 만약 추가적인 질문이 있으시면, 언제든지 질문해 주세요. 유용한 답변이 되셨기를 바랍니다.
저는 질문자님의 이해를 돕고자 지식공유자님의 기존 답변을 참고하여 유사한 답변 링크를 추천해드리고 있습니다.
현재 베타 기능으로 답변이 만족스럽지 않을 수 있는 점 양해 부탁드립니다. 🙏
추가적으로 궁금한 점이 있으시면, 이어서 질문해 주세요. 곧 지식공유자께서 답변해 주실 것입니다.
수업관련
0
23
1
벅 컨버터 스위치 off 상태일 때 흐름
0
30
2
PCB 발주
0
30
1
32. MOSFET의 특성과 동작 영역 강의 내용 중 P=I^2R질문
0
21
2
LDO 선정 이유
0
23
1
벅컨버터 사용 및 그라운드 분리
0
56
2
EEPROM I2C 풀업저항
0
51
2
측정관련 질문
0
62
2
벅컨버터 출력전압
0
57
2
실습 질문
0
64
2
벅컨버터 설계시 스위칭 주파수 설정
1
72
2
모터 구동 오류
0
70
2
EasyEDA
0
70
2
URAT 연결
0
73
2
Object 1 is disconnected from other objects of the same network 에러가 떴어요
0
72
2
PCB 관련 문의 건.
0
100
1
NTC 사용 이유가 궁금합니다.
0
87
2
실제 프로젝트 궁금증
0
88
2
Ias_offset의 변수타입을 uint32_t로 하든 int32_t로 하든 상관이 없나요?
0
83
2
인버터 회로 설계 발주 전에 컨펌 한번 받을 수 있을까요?
0
111
2
플로팅현상에 대한 질문
0
78
1
19 저항의 종류 강의 중 저항온도계수 설명 문의드립니다.
0
93
2
벅 컨버터 설계: 전체 응답성 설정 부분
0
90
2
UART 통신 테라텀 실습관련
0
84
2





