인프런 커뮤니티 질문&답변
설계능력 향상을 위한 Counter 제대로 이해해보기(실습편) 질문
해결된 질문
작성
·
325
1
설계능력 향상을 위한 Counter 제대로 이해해보기(실습편) 3분 38초에서 질문이 있습니다
맛비님께서 제시한 RTL과 제가 코드를 보고 이해한 RTL이 다른 것 같습니다
맛비님의 RTL은 cnt 바깥에서 1과 Q가 다시 더해져서 D로 들어가는 구조인데
코드를 보고 제가 이해한 RTL은 첨부한 파일과 같습니다(편의상 비트수는 제외하였습니다)
제가 똑바로 이해한 것이 맞나요?? 코드만 보면 D flip flop에서 입력부분에 해당하는 D는 없고 그냥 내부변수 reg를 선언하여
내부변수를 1씩 증가시킨 후에 assign을 이용해 출력포트로 내보낸 것 같습니다.
답변 1
1
안녕하세요 :)
일단 제가 정확하게 이해를 못했다, 말씀을 드리구요. 몇번 주고 받다보면 이해가 될꺼니까, 긴 호흡으로 질의응답을 이어가시죠.
(저도 휴먼인지라, 제가 놓친 부분이 있을 수 있습니다.)
답변드릴께요
Q1. 제가 똑바로 이해한 것이 맞나요?? 코드만 보면 D flip flop에서 입력부분에 해당하는 D는 없고 그냥 내부변수 reg를 선언하여 내부변수를 1씩 증가시킨 후에 assign을 이용해 출력포트로 내보낸 것 같습니다.
없나요...? 입력(D) 없이는 Counter 가 성립이 안돼요!
제가 역으로 질문을 몇개 드리겠습니다.
질문을 드리는 이유는 지식의 Sync 를 맞춰보기 위함입니다.
1. 생각하고 계시는 Counter 는 어떤건가요? (알고계신 무언가가 있으시면 공유 부탁드립니다.)
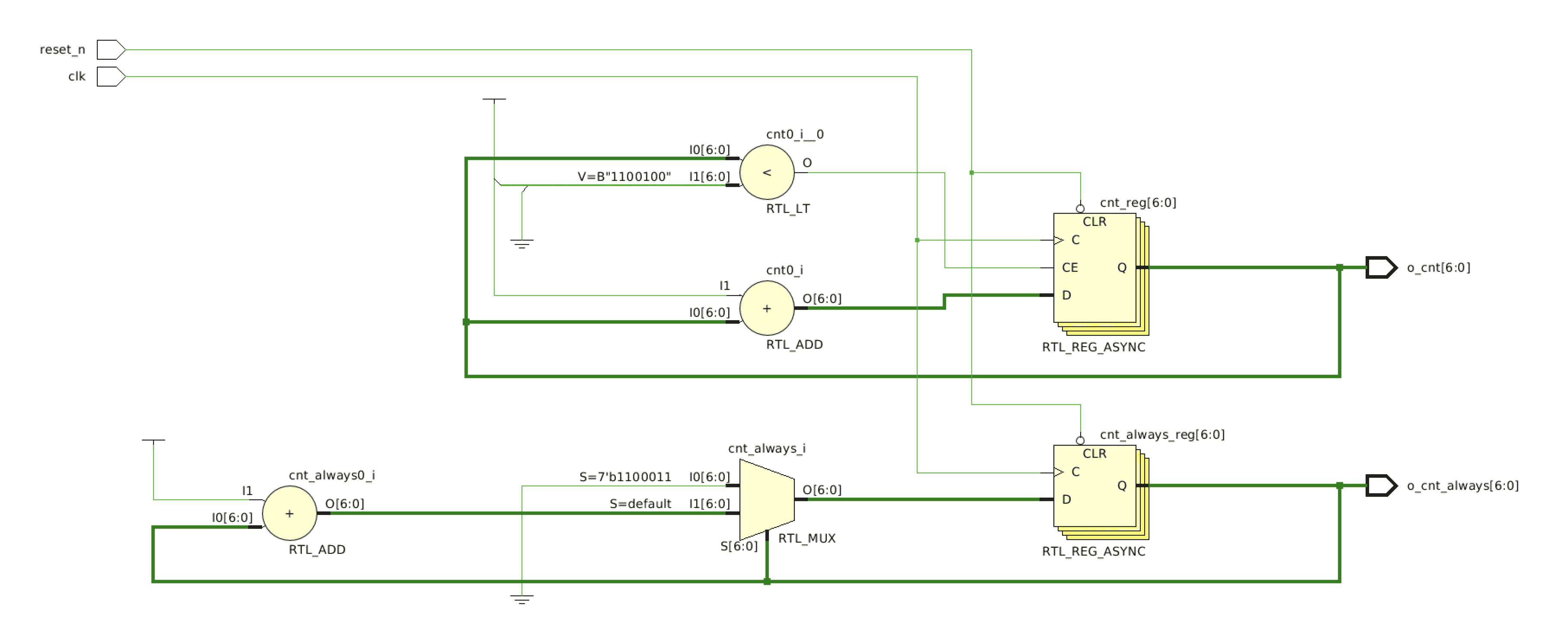
2. 질문으로 올려주신 내용을 다음 Schematic 에 대입해서 이해해 보시겠어요?
직접 그려주신 그림을 봤는데, 가장 정확한건 Tool 이죠. (제가 그린거 아니구요. Vivado tool 에서 확인 가능하세요)
RTL Analysis -> Open Elaborated Design -> Schematic
어느 부분이 이해가 안되시는지 범위를 조금씩 좁혀가면 될 것 같아요!
즐공입니다 :)





지금 뭔가 머리속에서 생각이 팍 튀고 있습니다. 답변 감사합니다. 다시 정리해서 여쭤보겠습니다.
RTL analysis는 진짜 좋은 기능인 것 같습니다. 새로운 기능을 알게 되네요