메트리스 Extrude 불가....

4:56초 침대 메트리스를 만드는 부분에서 침대에서 메트리스 분리후 (P누르고 선택 분리후 E (Extrude) ) 안되는데 혹시 제가 뭘잘못했을까요?

G이동은 가능합니다 분리는 된거같아요

S 사이즈 조절도 가능합니다
답변 3
0
익스투르드는 점선택, 선선택, 면선택 모두 가능합니다.
다면 메시에 면이 없고 circle을 처음 꺼냈을 때처럼 점과 선으로만 이루어져있을 때는 점선택 또는 선선택일 때 가능하고, 메시에 선도 없이 점만 있을 때는 점선택일 때만 익스투르드가 가능합니다.
또한 익스투르드는 오브젝트모드에서는 할 수 없고 에디트모드에서만 사용할 수 있는 기능입니다.
그리고 해당 면을 선택한 후에 E를 눌러야 합니다.
그래도 안 되었다면 단순한 오류일 것 같습니다.
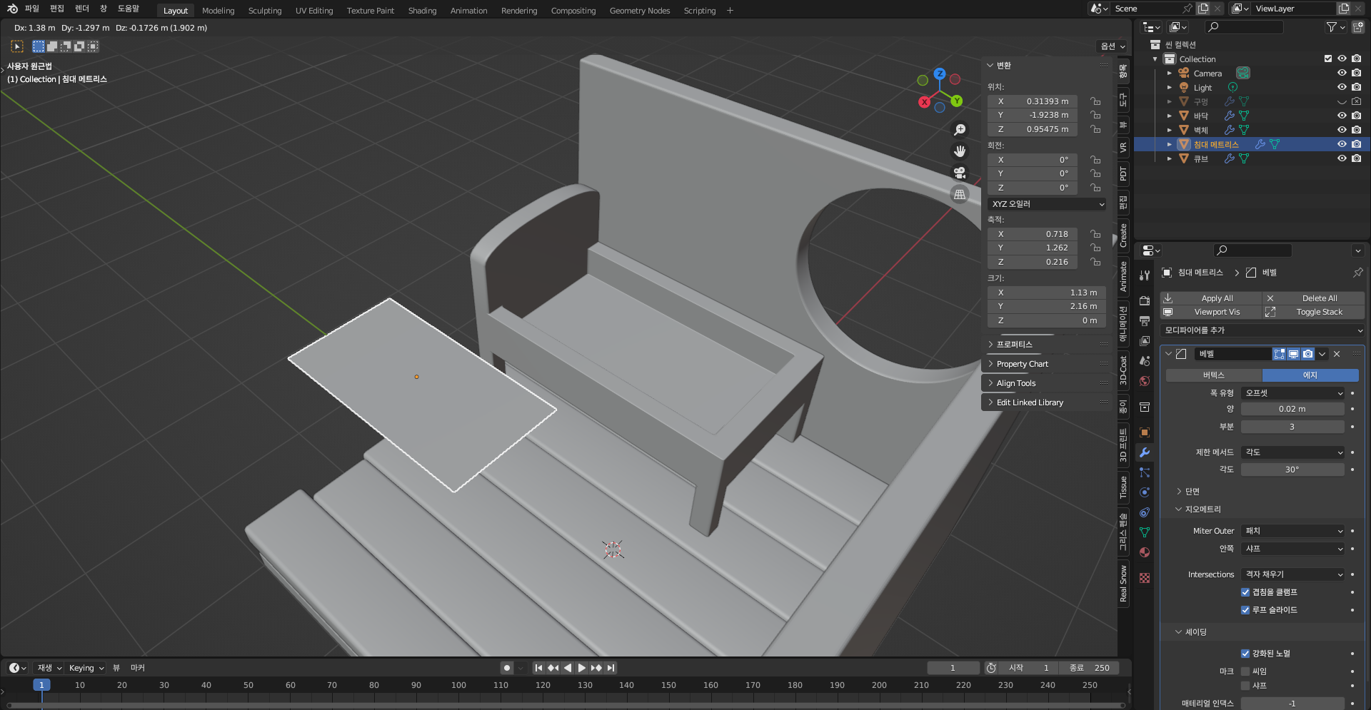
그것보다 침대 헤드 부분이 동그랗지 않네요.
의도하신 거라면 괜찮지만 동그랗게 하고 싶으시다면 베벨 하기 전에 x,y,z 스케일 수치(사이드바에 크기라고 적힌 부분)가 같아야 합니다.
오브젝트모드에서 Ctrl a - scale 을 한 후에 베벨을 하면 동그랗게 될 거예요.
블렌더에서는 오브젝트모드와 에디트모드 구분이 좀 중요한 편입니다.
각 모드에서 사용할 수 있는 기능도 다르고요.
스케일은 에디트모드에서 쓰는 편이 좋고 오브젝트모드에서 쓰신 경우 위에 알려드린 ctrl a - scale을 하면 에디트모드에서 스케일 쓴 것처럼 됩니다.
오브젝트모드, 에디트모드 차이와 스케일 수치에 대해 궁금하시다면 아래 링크로 남겨드린 강의 보시면 도움이 될 거예요! :)
https://youtu.be/ulbPGnd6lfc
0
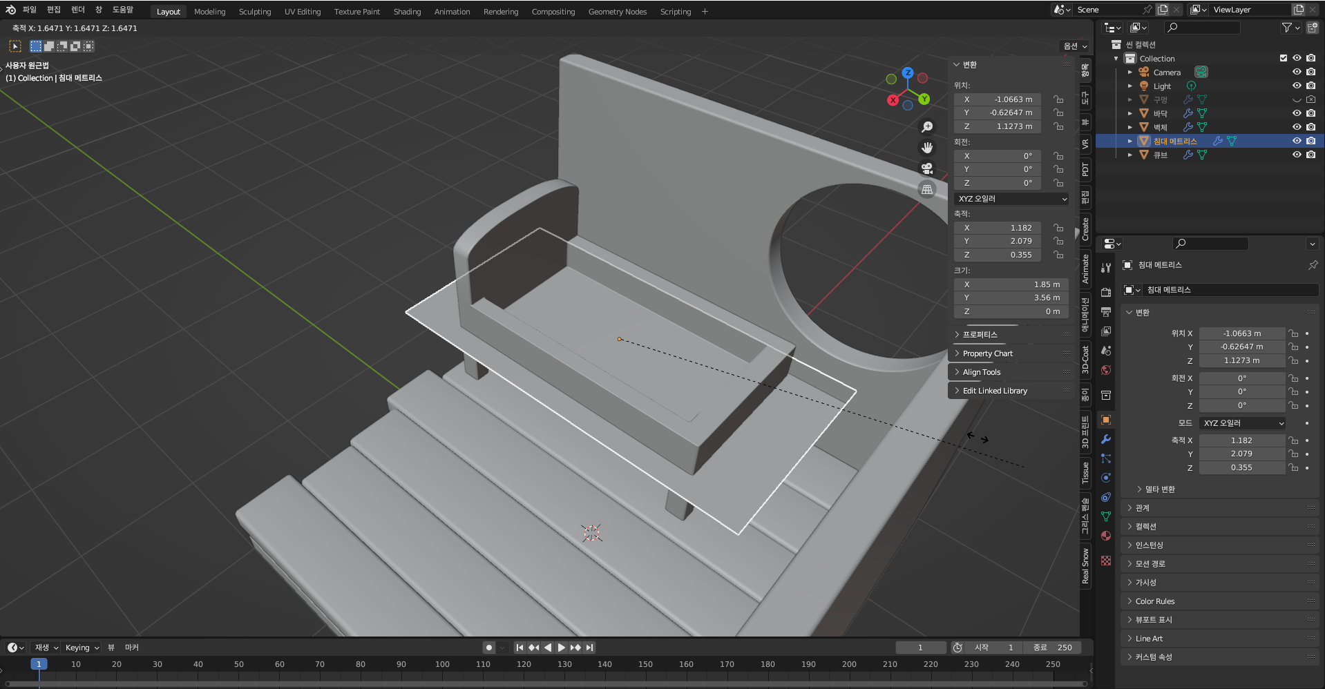
페이스 선택 확인: Extrude는 Face(면) 선택 모드에서만 가능합니다. Vertex(점)나 Edge(선) 모드로 되어 있다면 Extrude가 제대로 작동하지 않을 수 있습니다.
[1]키로 Face 선택 모드로 전환하시고, 메트리스의 면이 선택되어 있는지 확인하세요.
이부분을 보고 점선택모드로 바꾸고 다시해보니 해결되었네요. 혹시 이유를 알수있을까요??그냥 오류이면 괜찮은데 혹시 제가 잘못 선택한게있나해서요!
0
안녕하세요, 인프런 AI 인턴입니다. 생활취미 (rotop)님!
Blender에서 침대 메트리스를 분리한 후 Extrude가 작동하지 않는 문제는 몇 가지 설정이나 단계가 잘못되었을 가능성이 있습니다. 아래 사항들을 확인해 보세요:
객체 모드 & 에디트 모드: 먼저, 메트리스 부분이 올바르게 선택되어 있는지 확인하시고, 에디트 모드에 있는지 체크해 보세요.는 객체 모드에서 직접적으로 영향을 주지 않으며, 에디트 모드에서 사용하셔야 합니다.
페이스 선택 확인: Extrude는 Face(면) 선택 모드에서만 가능합니다. Vertex(점)나 Edge(선) 모드로 되어 있다면 Extrude가 제대로 작동하지 않을 수 있습니다.
[1]키로 Face 선택 모드로 전환하시고, 메트리스의 면이 선택되어 있는지 확인하세요.Extrude 방향 및 제한: Extrude 명령은 선택한 면을 특정 축으로 이동시켜 면을 확장시키는 방식입니다.
[E]키를 눌렀을 때, 바로 이동시키지 않는다면 마우스를 움직여 연장 방향을 지정하거나 특정 축으로 제한을 걸어야 할 수 있습니다.일시적인 버그: Blender는 가끔씩 임시적인 버그로 인해 기능이 작동하지 않을 때가 있습니다. Blender를 재시작하거나, 새 파일을 만들고 작업을 다시 시도해 보세요.
아래는 유사한 상황을 해결한 사례에 대한 링크입니다:
- 책속 장식 만들때: Blender의 다양한 선택 모드 및 설정 관련 도움을 받을 수 있습니다.
위의 방법으로도 해결되지 않는다면, 추가적인 상황 설명과 함께 화면을 캡쳐해서 다시 질문 주시면 더욱 구체적으로 도와드리겠습니다.
저는 질문자님의 이해를 돕고자 지식공유자님의 기존 답변을 참고하여 유사한 답변 링크를 추천해드리고 있습니다.
현재 베타 기능으로 답변이 만족스럽지 않을 수 있는 점 양해 부탁드립니다. 🙏
추가적으로 궁금한 점이 있으시면, 이어서 질문해 주세요. 곧 지식공유자께서 답변해 주실 것입니다.
1강 한칸씩 이동키 질문합니다!
0
43
2
기능 위치
0
52
2
마루 길이 변경 문제
0
60
2
의자 밑 cursor to selected 할시 3d 포인트가 정중앙에 위치 하지 않아요
0
58
1
애드온 질문입니다!
0
60
2
면이 안없어져요
1
73
2
Render Image 했을 때, 창문이 막혀서 보임
1
108
2
uv 맵핑 과정에서 진행이 막혔어요!
1
299
2
서랍 모서리 찌그러짐 현상
1
173
3
퇴근 후 4시간 걸려 완성 !
1
161
1
침대 세부 Scale 조절 시
2
168
2
블렌더 4.3.2로 따라하기 완성...
1
655
4
Blender 4.3.2 버전에서 셰이드 스무스가 변경된거 같아요.
1
776
2
침대 머리 Bevel 적용할 때
1
194
2
4.2 업뎃으로 인한 질문이 있어요 도와주세요..
1
668
2
bevel설정에 대하여..
1
424
2
(결과물)강의 잘 들었습니다! 감사합니다~
1
219
1
렌더링 오류
1
333
1
select all 파이 메뉴
1
238
1
창문 만들때 입체 vs 평면
2
424
2
Auto Smooth 관련 질문입니다~
1
260
2
의자에 베벨이 의자 전체의 베벨에 영향을 줍니다
1
378
2
창틀
1
209
1
루프컷하는 과정에서 큐브와 선이 같이 움직여요ㅠㅠ
1
407
2





