BEST
전동킥보드로 배우는 임베디드 실전 프로젝트
회로/PCB 설계, Stm32 펌웨어, BLDC 모터 제어를 한번에 배울 수 있는 강의입니다. 3상 인버터를 직접 설계하여 전동 킥보드 구동까지 시켜보는 강의입니다.
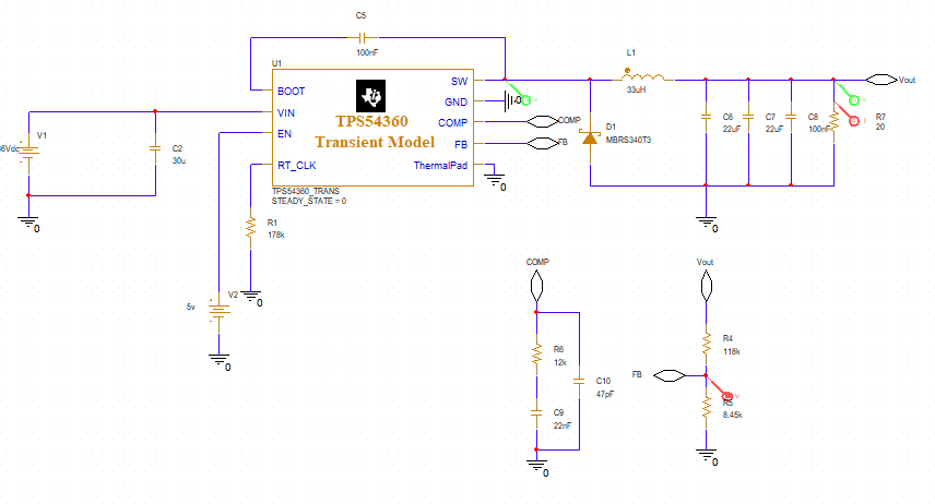
벅컨버터 PSpice 시뮬레이션
안녕하세요 제어쟁이입니다.
본 강의에서 설계하고 설명드린 벅컨버터를 PSice로 시뮬레이션 하는 방법에 대해서 네이버 블로그에 정리하여 업로드 하였습니다. 수강생 분들은 꼭 한번씩 따라서 해보시길 추천드립니다.


댓글




