6.6 히스토그램 관련 질문드립니다.
65
작성한 질문수 1
질문 답변을 제공하지만, 강의 비용에는 Q&A는 포함되어 있지 않습니다. 다만 실습이 안되거나, 잘못된 내용의 경우는 알려주시면 가능한 빠르게 조치하겠습니다!
[질문 전 답변]
1. 강의에서 다룬 내용과 관련된 질문인가요? 예
2. 인프런의 질문 게시판과 자주 하는 질문에 없는 내용인가요? 예
3. 질문 잘하기 법을 읽어보셨나요? 예
(https://inf.run/DvsRD)
4. 잠깐! 인프런 서비스 운영 관련 문의는 1:1 문의하기를 이용해주세요.
[질문 하기]
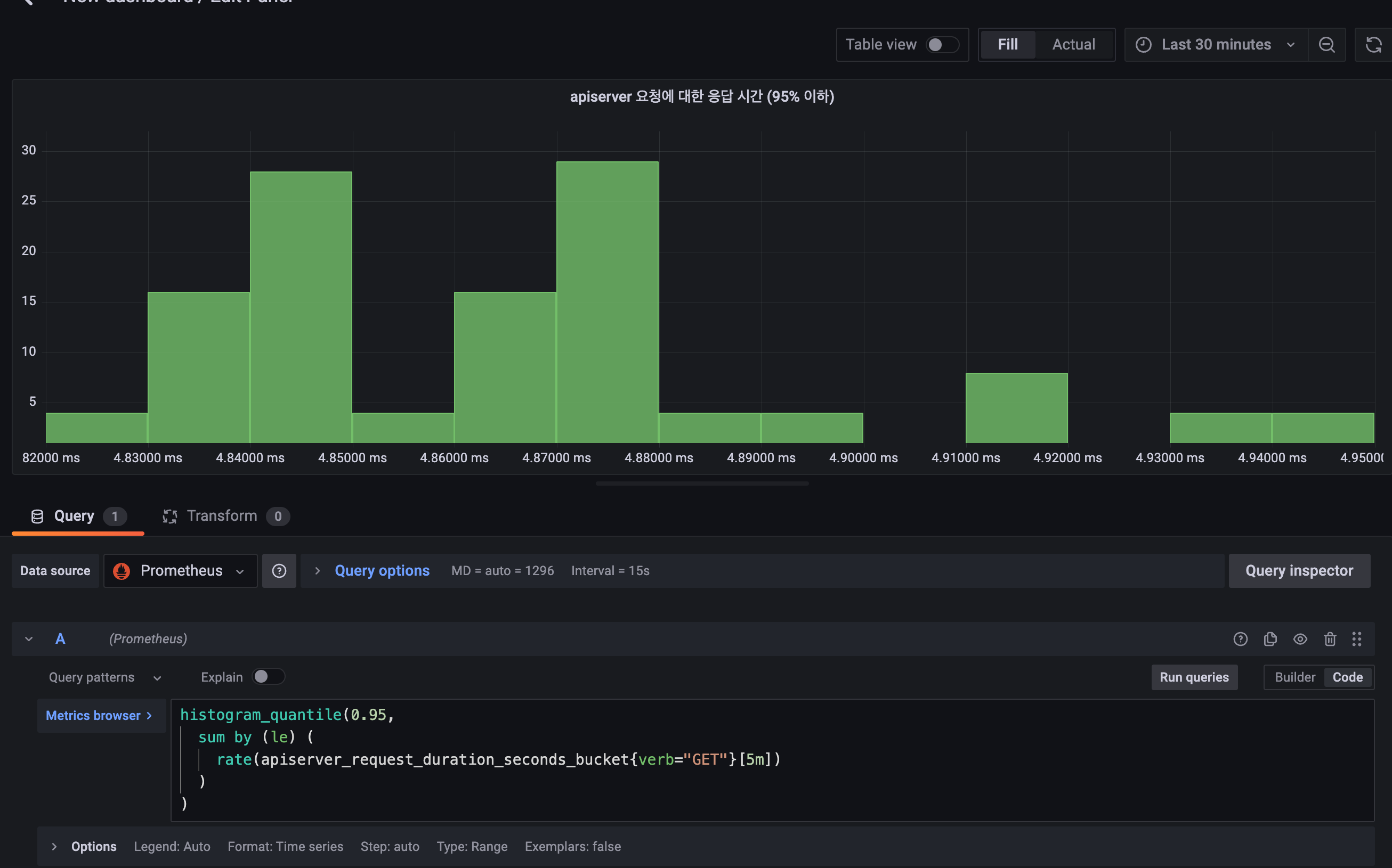
안녕하세요. 히스토그램 강의 수강하다가 예시와 다른점이 있어 문의드립니다.
히스토그램의 쿼리와 설정을 동일하게 적용했는데 다른 결과가 나오는 것 같습니다.
범례 삭제, threshold 설정, 이름 변경외에는 아무 설정도 하지 않았습니다.
강사님께서 threshold에 대해 응답시간(x축)을 기준으로 threshold보다 높다면 이상이 발생하는 것처럼 빨간색으로 표시되게 하셨는데, 제가 실행했을 때는 결과가 다를 뿐 아니라 결과에 대해 이해가 되지 않아서 문의남깁니다.

제 결과에서 0.05s(50ms) 이상은 보이지 않아 0.02s로 threshold를 설정하였는데, 0.02s 이하에서도 중간중간에 빨간색 그래프가 관찰됩니다. 처음에는 y축기준으로 설정되는 건가 했는데, 그것도 아닌 것 같습니다.
혹시나 해서 같은 결과를 프로메테우스에서 실행한 결과도 같이 남기겠습니다.

답변 2
1
안녕하세요 qmax031 님
먼저 답변 늦어진 점 사과드립니다. 위 내용에 대해서, 정리 및 조사를 진행하는데 시간을 사용했습니다.
제 결과에서 0.05s(50ms) 이상은 보이지 않아 0.02s로 threshold를 설정하였는데, 0.02s 이하에서도 중간중간에 빨간색 그래프가 관찰됩니다.
이 부분은 사용한 쿼리가 histogram_quantile(0.95, rate(apiserver_request_duration_seconds_bucket{verb="GET"}[1m])) 이라서 다양한 차원들의 값이 하나에 패널에 그려지면서 혼선이 발생할 수 있습니다. 이를 좀 더 명확하게 한 차원의 그래프로 그리기 위해서는 아래 쿼리를 사용하시면 색이 겹쳐지는 문제를 해소할 수 있을 것으로 보입니다.
histogram_quantile(0.95,
sum by (le) (
rate(apiserver_request_duration_seconds_bucket{verb="GET"}[5m])
)
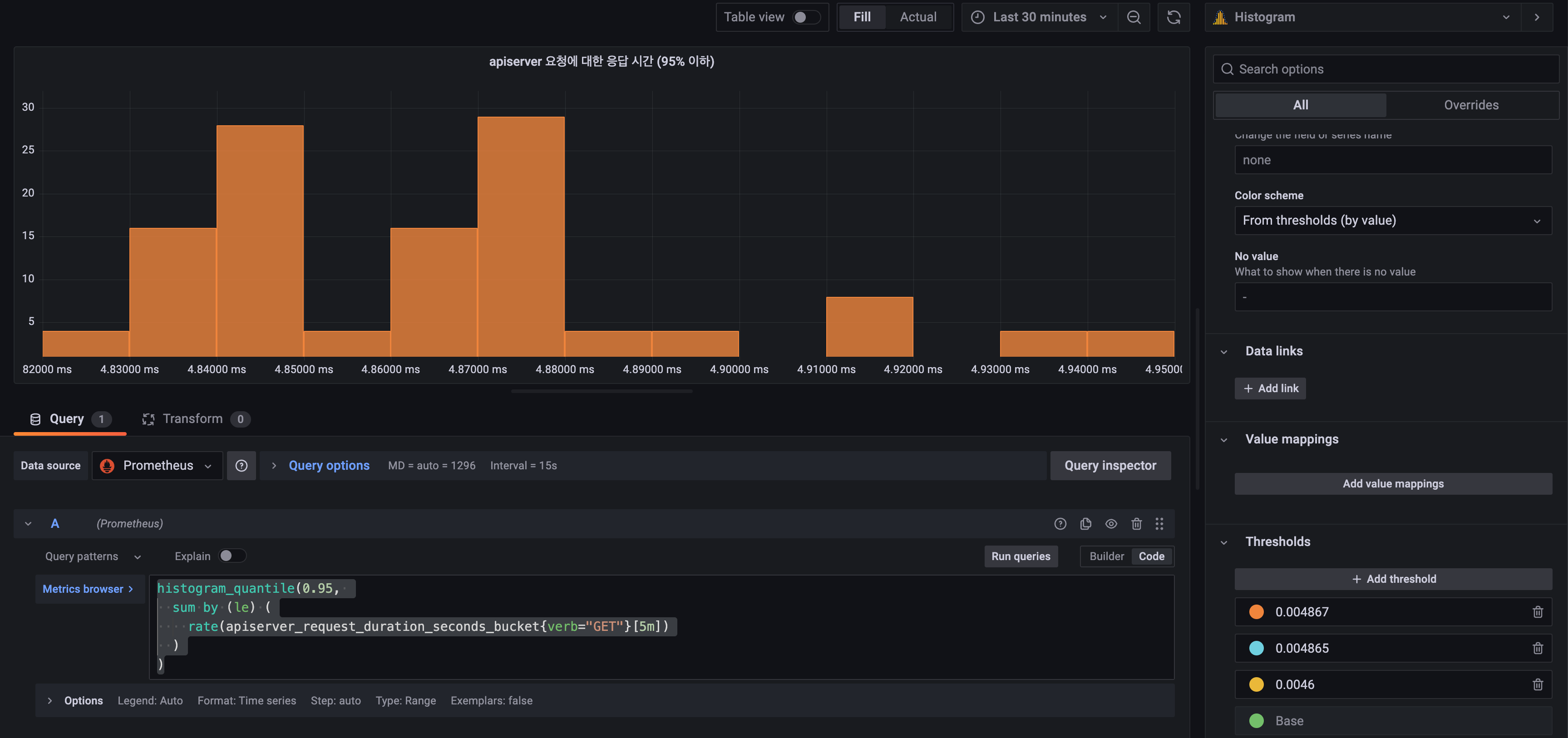
)threshold에 대해 응답시간(x축)을 기준으로 threshold보다 높다면 이상이 발생하는 것처럼 빨간색으로 표시되게 하셨는데, 제가 실행했을 때는 결과가 다를 뿐 아니라 결과에 대해 이해가 되지 않아서 문의드립니다.
먼저 이해하신 내용대로 응답시간(x축)을 기준으로 threshold보다 높다면 이상이 발생하는 것이 맞습니다. 이 부분에 대해서 제가 설명드린 방법으로 패널을 시각화하면 아래와 같은 결과가 나타납니다.

이 영역에서 Thresholds를 조정하면 전체 막대가 색이 변경되는데요.

제가 추측하기론 Threshold을 조정함에 따라 모든 막대의 색상이 한꺼번에 변하는 이유는 "데이터의 분포 범위"와 "설정된 임계값들의 간격"이 너무 촘촘하여 그라파나에서 Histogram의 버킷을 그리는 로직에서 값에 대한 변별력을 잃어서 이런 결과가 나온 것으로 보입니다.
이는 실습 버전의 Historgram 패널이 Beta인 부분을 감안해주시면 좋을 것 같습니다. 향후 그라파나 버전에서는 이러한 모호함을 해결할 수 있는 정형화된 사용법이 정착될 것으로 보입니다.
제가 답변 드린 내용이 그라파나 학습에 도움이 되셨으면 합니다.
더 궁금한 내용이 있다면 답글로 남겨주시면 확인하겠습니다.
오늘 하루도 좋은 하루 보내세요 감사합니다.
0
저도 레이어가 여려개있다는 점은 알고 있었는데 그럼에도 같은 x축에 대해 왜 다른색이 출력되는지 잘 이해가 안됬었는데 답변해주신 덕분에 이해가 되었습니다. 답변 감사합니다!
0
안녕하세요, 인프런 AI 인턴입니다.
qmax031님, Grafana에서 히스토그램을 활용하여 응답 시간을 시각화할 때, 설정된 threshold에 따른 색상 변화가 다르게 나타나는 문제가 발생하셨군요. 히스토그램의 threshold 설정은 보통 x축의 값, 즉 응답 시간에 따라 색상이 변경되도록 하는 설정입니다. 본 강의에서 보여드린 것과 같은 방식으로 적용되지 않은 이유는 몇 가지 원인 때문일 수 있습니다:
Threshold 설정 오차: threshold 설정을 y축이 아닌 x축 기준으로 정확히 설정하셨는지 확인해 주세요. 히스토그램에서는 주로 응답 시간(x축)에 따라 threshold를 설정하므로, 이 설정이 정확한 값에 맞춰져 있는지 점검해 보세요.
데이터 수집 문제: 현재 차트에서 데이터가 잘못 수집되고 있을 가능성도 있습니다. 프로메테우스에서 데이터를 쿼리할 때, 차이가 있는 데이터를 수집하고 있는지 확인해 보세요.
쿼리 수정: 프로메테우스의 쿼리를 점검하여 수집하고 있는 응답 시간 데이터가 예상과 다른지, 다른 필터나 옵션이 들어가 있는지 다시 확인해 보세요.
다음 링크를 통해 유사한 상황에 대한 해결책을 참고하실 수 있습니다: “6.4 히트맵 해석”.
문제가 여전히 해결되지 않는 경우, 문제가 발생한 가상 환경에서의 실험과 결과를 나눌 수 있는 추가 정보나 스크린샷을 공유하면 더 정확한 답변을 얻는 데 도움이 될 수 있습니다.
저는 질문자님의 이해를 돕고자 지식공유자님의 기존 답변을 참고하여 유사한 답변 링크를 추천해드리고 있습니다.
현재 베타 기능으로 답변이 만족스럽지 않을 수 있는 점 양해 부탁드립니다. 🙏
추가적으로 궁금한 점이 있으시면, 이어서 질문해 주세요. 곧 지식공유자께서 답변해 주실 것입니다.
강사님 가이드 부탁드립니다.
1
18
1
prometheus-server IP가 pending 상태입니다.
0
72
2
2.11 강의에 그라파나 설치하고 연동하기
0
79
2
프로메테우스에 데이터가 없어도 annotation 지정한 상태를 확인 할 수 있나요?
0
115
1
connection refused The connection to the server 192.168.1.10:6443 was refused
0
223
2
6.4 히트맵 해석
0
179
3
[해결] ch2/2.2 가 없어 수업 진행이 불가능합니다.
0
216
4
선수작업으로 프로메테우스 강의를 들어야할까요?
0
197
1
histogram panel 설정시
0
185
2
sh scripts/vf_net_create_vnet2.sh 에러
0
130
1
launchctl-load-vmware-utility 에러
0
234
1
정확하게 강의 순서를 알려주시겠어요?
0
324
1
tabby에서 cp-k8s 접속 안되는 현상
0
267
1
vagrant up 안됩니다.
0
177
1
Tabby 실행이 안됩니다.
0
844
2
Prometheus 서버가 자꾸 죽습니다.
0
254
1
9.9 강의 그라파나 대시보드에 JSON 파일 import 오류
0
391
1
5.7 table 패널 실습문의
0
252
1
metric-server 이중화로 인한 grafana 대시보드 이중 출력 문의
0
524
2
Grafana PromQL 관련 질문
0
293
1
AWS 그라파나에 유용한 메트릭을 소개해주실 수 있나요?
0
509
2
enabled-control-plane-scrape.sh을 통해 변경하는 부분을 aws eks cluster에도 적용할 수 있나요?
0
485
2
그라파나(9.3.8) 버전 기준 slack 으로 이미지 전송
0
739
1
그라파나 알람 리스트 대시보드도 가능할까요?
0
894
1





