디지털 애널리틱스의 종말
2025. 10. 01. 16:15
수정됨
이 글은 원문 아티클을 번역한 글입니다. 이해를 돕기 위해 약간의 의역이 포함되어있을 수 있습니다.
원문은 https://timodechau.com/the-end-of-digital-analytics/ 에서 확인하실 수 있습니다.
기존 디지털 분석이 끝나고 새롭게 찾아올 2가지
우리가 알고 있던 디지털 애널리틱스는 끝났다.
며칠 전 Amplitude가 새로운 Chief Evangelist를 발표했을 때, 대부분의 사람들은 단순한 인사로 받아들였다. 축하 댓글이 쏟아졌고, 평범한 채용처럼 보였다. 하지만 내가 본 건 달랐다. 디지털 애널리틱스라는 개념 자체가 근본적으로 막을 내렸다는 명확한 신호였다.
이건 그저 아무 인사가 아니었다. 그들은 지난 20년간 디지털 애널리틱스를 지탱해온 마케팅 분석 세계, 즉 Google Analytics 4가 대표하던 것을 상징하는 인물을 데려왔다. 마치 종이 진화하는 걸 실시간으로 지켜보는 것 같지만, 원래의 서식지는 사라지고 있는 상황이다. Amplitude는 사실상 “우리가 새로운 구글 애널리틱스다”라고 말하는 셈이다. 다만 이제 구글 애널리틱스 자체가 의미 없는 세상을 위한 것이다.
이 선택은 의도적이다. Amplitude는 확실히 Google Analytics와 경쟁 중이지만, 그 대상은 프로 마케터들이다. 즉, GA4의 혼란스러운 인터페이스와 제한된 기능만으로는 만족할 수 없는, 예산이 크고 정교한 도구를 필요로 하는 사람들이다.
하지만 이 순간을 특별하게 만드는 건 단순한 인사 이상의 의미가 있다는 점이다. 이는 고립된 움직임이 아니다. 디지털 애널리틱스의 시대—마케팅 어트리뷰션, ‘어두운 영역을 밝혀낸다’는 말, 그리고 우리가 다 함께 어떤 거대한 사기에 가담하고 있는 건 아닌가 하는 그 집요한 의심—이 끝났음을 보여주는 가장 분명한 신호다. (조금 거칠게 들릴 수 있겠지만 어쩔 수 없다.)
나는 잘 알고 있다. 지난 2년 동안 나는 프로덕트 애널리틱스가 어떻게 변하고 있는지, 어트리뷰션이 어떻게 무너지는지, 그리고 내 고객층이 프로덕트 팀에서 수익 중심의 사람들로 바뀌며 완전히 다른 질문을 던지기 시작하는 과정을 직접 경험했다. 이번 Amplitude의 발표는 내가 프로젝트에서 보고 있던 현상이 사실임을 확증해준 것뿐이다.
지난 20년간 디지털 애널리틱스를 떠받쳐온 토대가 무너지고 있다.
무엇이 그 다음을 이을지는 아직 형성되는 중이다.

이번 글에서는 왜 디지털 애널리틱스가 애초부터 불안정한 기반 위에 세워져 있었는지 설명하려 한다. 데이터 기반 의사결정을 약속했지만 실제로는 비즈니스에 미치는 영향 없이 ‘과학적인 것처럼 보이는 느낌’을 주는 데 그쳤다. 실제로 효과가 있었던 단 하나, 마케팅 어트리뷰션의 붕괴와 GA4의 실패가 맞물리며 이 시대를 끝내는 완벽한 폭풍을 만들어냈다.
더 중요한 건, 이 붕괴로부터 두 가지 뚜렷한 길이 나타나고 있다는 점이다.
속도를 우선시하는 팀을 위한 운영적 고객 경험 최적화
비즈니스 성과와 사용자 행동을 연결하는 전략적 레베뉴 인텔리전스
이 둘은 기존 애널리틱스에서 근본적으로 벗어나는 변화이며, 이를 이해하는 것이 다가올 변화를 헤쳐 나가는 데 도움이 될 것이다.
무언가의 끝을 이야기하려면, 먼저 그것이 실제로 무엇이었는지를 정의해야 한다. 솔직히 말하자면, 디지털 애널리틱스는 처음부터 우리가 그냥 받아들이고 살아온 모순 위에 세워져 있었다.
우리는 스스로에게 “데이터 기반 의사결정을 하고 있다”고 말했다. 방문자 수, 사용자 수, 전환율을 보여주는 대시보드를 만들었다. 복잡한 트래킹 세팅을 하고, 태그 매니저를 다루며(심지어 “트래킹 엔지니어”라는 하위 분야까지 생겨났다) 특정 버튼을 몇 명이 클릭했는지 정확히 알려줄 수 있을 때 기뻐했다. 하지만 그 밑바탕에는 늘 이런 의문이 있었다. “이게 실제 비즈니스에는 무슨 의미가 있지?”
나는 이 모순을 남들보다 더 뚜렷하게 느꼈다. 모든 프로젝트에서 나는 정교한 애널리틱스 시스템을 구축하고, 사용자 행동에 대한 인사이트를 전달하며, 클라이언트가 “드디어 우리 사용자를 이해했다”라며 흥분하는 걸 지켜봤다. 하지만 속으로는 늘 불편한 감정이 있었다. 사실 이 데이터 대부분은 별로 변화를 만들지 못할 거라는 말을 해야 하지 않을까 하는 생각이었다. 왜냐하면 200명이 버튼을 클릭했다는 사실만으로는, 다음에 무엇을 해야 할지를 알려주지 못하기 때문이다.
그 모순이 바로 디지털 애널리틱스 시대 전체를 규정했다. 그리고 왜 디지털 애널리틱스가 끝나가고 있는지 이해하려면, 우리가 스스로에게 무엇이라고 포장했는지가 아니라 그것이 실제로 무엇이었는지를 이해해야 한다.
디지털 애널리틱스가 혁명적으로 느껴지던 시절로 돌아가 보자. 적어도 내게는 그랬다.
2005년, 구글 애널리틱스가 출시되면서 갑자기 내 웹사이트에서 무슨 일이 일어나는지를 정확히 볼 수 있게 되었다. 사람들이 내 페이지를 방문했다! 버튼을 클릭했다! 첫 페이지 뷰부터 결제까지의 여정을 전부 추적할 수 있었다. 처음으로 사용자 행동이라는 블랙박스가 열리던 순간이었다.
그 약속은 황홀했다. 빌드-측정-학습(build-measure-learn). 에릭 리스는 린 스타트업 복음을 설파했고, 애널리틱스는 모든 것을 과학적으로 만드는 "측정"의 역할을 해야 했다. 기능을 출시하고, 사람들이 어떻게 사용하는지 측정하고, 데이터에서 배우고, 반복한다. 더 이상 추측하지 않아도 됐다. 더 이상 사용자가 원하지 않는 걸 만들 필요가 없었다. 순수한 데이터 기반 의사결정. 믿어 달라, 나는 진심으로 그걸 믿었다.

제품팀에게는 이런 메시지가 주어졌다. 측정하지 않는다면 훌륭한 제품을 만들 의지가 없는 것이라고. 마케팅팀에게는 드디어 ROI를 증명하고 지출한 모든 비용을 최적화할 수 있다는 약속이 주어졌다. 애널리틱스 업계는 성공하는 회사와 실패하는 회사를 가르는 차이는 제대로 된 트래킹 시스템을 갖추었는지 여부라고 모두를 설득했다.
그리고 툴은 점점 더 정교해졌다. 앰플리튜드와 믹스패널이 등장해 이벤트 트래킹 기능으로 구글 애널리틱스를 마치 초급용처럼 보이게 만들었다. 이제는 커스텀 이벤트를 추적하고, 복잡한 퍼널을 만들고, 코호트 리텐션을 분석할 수 있었다. 상상할 수 있는 모든 행동 기준으로 유저를 세그먼트할 수도 있었다. 데이터는 더 풍부해지고, 대시보드는 더 아름다워지고, 가능성은 끝없이 보였다.
하지만 실제로 일어난 일은 이랬다.
포괄적인 트래킹을 구현했다. 유저 플로우, 전환율, 기능 도입률을 보여주는 대시보드를 만들었다. 컬러풀한 차트에 이해 관계자들은 고개를 끄덕이며 감탄했다. 그리고… 별다른 변화는 없었다.
확실히 이런 건 알게 되었다. 파란 버튼을 클릭한 유저가 15%, 빨간 버튼을 클릭한 유저가 12%. 하지만 그 정보로 뭘 할 수 있었을까? 단순한 잡음일 수도 있고, 의미 있는 차이일 수도 있었다. 대부분의 경우 구분하기가 어려웠다.
온보딩 플로우의 3단계에서 유저들이 이탈한다는 사실을 발견하기도 했다. 하지만 그 이유는 무엇일까? 3단계가 헷갈려서? 계속할 만큼 동기가 부족해서? 이미 필요한 걸 얻었기 때문에? 아니면 애초에 잘못된 타깃을 잡았기 때문에? 데이터는 무슨 일이 일어나는지는 보여줬지만, 왜 일어나는지는 거의 알려주지 않았다.
추적이 정교해질수록 그 간극은 더 뚜렷해졌다. 유저 행동을 무한히 쪼개고 분석할 수 있었지만, 인사이트에서 실행으로 이어지는 길은 여전히 답답할 만큼 불분명했다. 기업들은 몇 달에 걸쳐 세세한 애널리틱스 세팅을 구축했지만, 결국 스스로에게 같은 질문을 던졌다.
“이건 다 흥미롭긴 한데, 그래서 우리가 실제로 뭘 해야 하지?”
린 스타트업이 약속한 데이터 피드백 루프 기반의 빠른 반복은 단순한 사례에서는 효과가 있었다. 버튼 색상이나 헤드라인을 A/B 테스트하는 정도였다. 하지만 기업에 진짜 중요한 질문들—왜 유저가 전환하지 않는지, 다음에 어떤 기능을 만들어야 하는지, 어떻게 리텐션을 개선할 수 있는지—에 대해서는 데이터가 명확한 답을 주는 경우가 드물었다.
결국 디지털 애널리틱스가 제공한 것은 실제 비즈니스 임팩트가 아니라 “데이터 기반”이라는 느낌이었다. 회의에서 구체적으로 논의할 거리, 보고서에 넣을 숫자, 경영진에게 보여줄 차트는 생겼다.
제품을 만드는 복잡하고 불확실한 과정이 더 과학적이고 통제된 것처럼 보이게 해준 것이다.
대시보드를 보면서 데이터 드리븐이라고 느끼는 착각
하지만 그 모든 것 밑바탕에는, 제품과 비즈니스 의사결정이 여전히 늘 그래왔던 방식으로 이뤄지고 있었다. 직관, 고객 피드백, 시장 조사, 그리고 경험에 기반한 추측. 애널리틱스는 근본적으로 질적인 결정을 위한 양적 근거의 포장지에 불과했다.
그렇다고 완전히 쓸모없었던 건 아니다. 데이터가 전혀 없는 것보다는 약간이라도 있는 편이 나았다. 가끔은 진짜 실행 가능한 인사이트도 나오곤 했다. 하지만 약속과 실제 사이의 간극은 엄청났고, 업계에 있는 거의 모두가 그 사실을 알고 있었다. 다만 공개적으로 말하지 않았을 뿐이다.
과장과 미완의 약속들에도 불구하고, 디지털 애널리틱스가 완전히 무가치했던 것은 아니다. 비즈니스 가치로 이어졌던 것을 솔직히 돌아보면 두 가지가 뚜렷하게 떠오른다.
마케팅 어트리뷰션은 디지털 애널리틱스의 킬러 앱이었다. 단언컨대 그렇다.
구글 애널리틱스 이전에는 여러 디지털 광고 캠페인을 운영하면 사실상 눈을 가린 채 돈을 쓰는 셈이었다. 구글 애드워즈, 배너 광고, 초기 페이스북 캠페인에 비용을 쓰면 각 플랫폼은 모두 자신이 전환을 일으켰다고 주장했다. 결과적으로 150%의 어트리뷰션이 잡히는, 즉 한 건의 매출을 두세 플랫폼이 동시에 가져가는 상황이 발생했다.
구글 애널리틱스는 이 문제를 “중립적 심판” 역할로 해결했다. 웹사이트에 설치되어 모든 유입 경로를 추적하고, 실제로 어떤 마케팅 접점이 전환으로 이어졌는지를 알려줬다. 마케터들은 처음으로 “이 캠페인은 47건의 전환을 가져왔고, 저 캠페인은 12건을 가져왔다”라고 광고 플랫폼의 자기 보고에 의존하지 않고 자신 있게 말할 수 있었다.

이건 마케팅팀에게 진짜 혁명이었다. 예산을 제대로 배분하고, 캠페인을 최적화하며, ROI를 계산할 수 있게 해줬다. CFO가 왜 5만 달러의 마케팅 예산이 필요한지 물으면, 어떤 채널이 매출을 끌어오고 있는지 정확히 보여줄 수 있었다. 피드백도 빨랐다. 며칠만 데이터를 모으면 됐다.
어트리뷰션 모델도 점점 정교해졌다. 퍼스트 클릭, 라스트 클릭, 시간 가중치, 포지션 기반 모델이 등장했고, 앰플리튜드와 믹스패널 같은 툴은 고객 여정을 몇 달에 걸친 여러 접점까지 추적할 수 있는 멀티터치 어트리뷰션을 제공했다(적어도 이론적으로는). 이건 실제로 비즈니스 지출 방식을 직접 바꿔놓는 실행 가능한 데이터였다.
마케팅 어트리뷰션이 효과적이었던 이유는 명확했다. “마케팅 예산을 어디에 써야 하는가?”라는 구체적 비즈니스 문제를 해결했기 때문이다. 데이터 품질이 완벽하지는 않았지만, 광고 플랫폼의 자기 보고를 맹신하거나 단순히 직관에 의존하는 것보다는 훨씬 나았다.
하지만 시간이 지나면서 여러 변화가 찾아왔다. 브라우저가 특정 트래킹을 차단했고, 사용자들도 직접 차단하기 시작했으며, 쿠키 동의 절차도 추가됐다. 그리고 구글 애널리틱스 기반 마케팅 어트리뷰션을 사실상 “무너뜨린” 건 오늘날의 마케팅 방식 자체였다. 수많은 채널에 걸쳐 이뤄지는 활동—그중 상당수는 웹사이트에 즉각적인 접점을 남기지 않는다. 브랜드 검색과 직접 유입이 늘었고, 사실 그 뒤에는 추적되지 않는 수많은 요인(링크드인 포스트, 유튜브 영상 등)이 있다는 불편한 감각만 남았다.
두 번째로 효과가 있었던 것은 훨씬 덜 극적이지만 여전히 가치 있었던 부분이었다. 바로 보이지 않던 것을 보이게 만든 것이다.
애널리틱스 이전에는 웹사이트에서 무슨 일이 벌어지고 있는지 전혀 알 수 없었다. 방문자가 몇 명인지, 어떤 페이지가 인기 있는지, 어디에서 사람들이 막히는지—모두 블랙박스였다. 애널리틱스는 그 상자를 열어, 상상조차 못 했을 패턴들을 보여줬다.
예를 들어, 전체 트래픽의 40%가 잊고 있던 블로그 포스트로 몰리고 있다는 걸 발견하거나, 모바일 유저가 데스크톱 유저와 전혀 다른 행동을 보이고 있다는 걸 알게 되기도 했다. 혹은 공들여 설계한 홈페이지 플로우를 70%의 유저가 건너뛰고, 검색을 통해 바로 제품 페이지로 들어온다는 사실을 확인하기도 했다.
"메인 페이지보다 블로그 글이 더 큰 전환을 만들어내고 있었음."
이 “빛 비추기”의 가치는 실제였다. 당장 행동으로 이어지지 않더라도 팀이 제품과 웹사이트를 바라보는 방식을 바꿔놓았다. “사용자 행동”이라는 추상적 개념을 구체적이고 논의 가능한 대상으로 만든 것이다.
UX 디자이너는 인터페이스에서 무시되는 부분을 확인할 수 있었다. 프로덕트 매니저는 아무도 쓰지 않는 기능을 식별할 수 있었다. 마케팅팀은 이전엔 보지 못한 트래픽 패턴을 발견할 수 있었고, 콘텐츠 제작자는 어떤 글이 반응을 얻고 어떤 글이 실패했는지를 알 수 있었다.
이 두 번째 범주의 문제는 인사이트에서 실행으로 가는 간극이 너무 크다는 점이었다. 유저가 가격 페이지에서 평균 2.3분을 머문다는 사실은 흥미롭지만, 그걸 가지고 무엇을 해야 할까? 2.3분이 좋은 것일까 나쁜 것일까? 페이지를 더 짧게 만들어야 할까, 길게 만들어야 할까? 데이터는 답보다 질문을 더 많이 던졌다.
그럼에도 불구하고 가치는 있었다. 팀에게 사용자 행동을 논의할 수 있는 공통 언어를 제공했다. 대화를 더 구체적이고 덜 추측적으로 만들었다. 유저가 “아마” 어떤 행동을 했을 거라 추정하는 대신 실제로 어떤 행동을 했는지를 데이터로 확인할 수 있었다.
불편한 진실은 이렇다. 지난 20년 동안 디지털 애널리틱스가 실제 비즈니스 가치에 기여한 것의 80%는 마케팅 어트리뷰션이었다. 그 외의 모든 것—정교한 퍼널, 코호트 분석, 유저 여정 맵핑, 행동 기반 세분화—은 대부분 “빛 비추기” 카테고리에 속했다. 흥미롭고 때로는 유용했지만, 주요 비즈니스 결정을 이끄는 경우는 드물었다.
내 경험에서도, 클라이언트가 애널리틱스 도입이 가져오는 구체적 비즈니스 임팩트를 요구했을 때 거의 항상 결론은 마케팅 어트리뷰션으로 돌아갔다. 그게 바로 실제로 돈이 어떻게 쓰이는지를 바꾼 지점이었다.
이 불균형은 업계의 더러운 비밀이었다. 업계는 고객을 이해하는 방식을 변혁하겠다고 약속하며 포괄적인 애널리틱스 패키지를 팔았다. 하지만 실제로는 훨씬 좁은 범위인 마케팅 측정 문제를 해결하는 데서 대부분의 가치가 나왔다. 나머지는 복잡하게 포장된 장식일 뿐이었고, 그 덕에 애널리틱스가 실제보다 훨씬 중요하고 과학적인 것처럼 보였던 것이다.
바바라와 나는 1년 반 넘게 마케팅 어트리뷰션 워크숍을 운영해왔다. 우리가 이 일을 시작한 이유는, 어트리뷰션에 뭔가 큰 변화가 일어나고 있다는 감각을 공유했고, 동시에 많은 혼란이 있다는 걸 느꼈기 때문이다.
연구 과정에서 확인한 사실은 충격적이었다. 지난 20년간 마케팅 애널리틱스의 토대였던 클릭 기반 어트리뷰션의 역할과 가능성이 매년 줄어들고 있다는 점이다. 그리고 그 감소는 사람들이 흔히 말하는 표면적인 이유들보다 훨씬 더 깊은 원인들에서 비롯되고 있었다.
어트리뷰션, 디지털 마케팅의 죽은 별.
맞다, 유럽의 동의 요건은 중요하다. 사용자의 추적에 동의를 받아야 한다면, 마케팅 접점과 전환을 연결할 수 있는 능력은 즉시 제한된다. 애플의 반(反)추적 정책은 어트리뷰션에 치명적이었고, 특히 시장 점유율이 압도적인 모바일 영역에서 그 타격은 더욱 컸다.
그리고 이제는 서버사이드 태깅이나 기타 기술적 우회 방법을 통해 “조금이라도 더 많은 데이터를 되찾아주겠다”고 약속하는 컨설턴트 산업이 따로 생겨날 정도다.
하지만 이런 기술적·규제적 변화는 훨씬 더 큰 전환의 증상일 뿐이다.
근본적인 문제는 마케팅 자체가 극적으로 변했는데, 어트리뷰션 도구는 여전히 존재하지 않는 세상을 전제로 만들어져 있다는 점이다.
이커머스 초창기 시절, 디지털 마케팅은 비교적 단순했다. 사람들이 제품을 발견하는 주된 방식이 검색이었기 때문에 대부분의 캠페인은 구글 광고(당시 애드워즈)에 집중됐다. 이후 소셜 광고가 가능해지면서 페이스북이 추가되기도 했다. 채널은 두세 개 정도였고, 어트리뷰션이 고객 여정의 70% 정도를 현실적으로 포착할 수 있었다. 추적해야 할 접점 자체가 많지 않았기 때문이다.
오늘날의 마케팅은 기하급수적으로 복잡하다. 이제는 단순히 검색 광고와 소셜 광고만으로 성공적인 전략을 설계할 수 없다. 기업들은 수십 개의 채널에 걸쳐 캠페인을 운영한다. 인플루언서 파트너십, 팟캐스트 스폰서십, 유튜브 콘텐츠, 링크드인 씽크리더십, 커뮤니티 구축, 이메일 시퀀스, 리타게팅 캠페인, 어필리에이트 프로그램, PR 활동, SEO 콘텐츠 전략 등이 모두 포함된다.
채널이 늘어날수록 어트리뷰션은 더 어려워진다. 누군가가 당신이 만든 인상적인 유튜브 영상을 보고, 인스타그램 리타게팅 광고를 접하고, 뉴스레터를 읽고, 창업자가 컨퍼런스에서 연설하는 걸 본 뒤에야 최종적으로 전환한다면—그 매출을 어떻게 귀속시킬 수 있을까? 전통적인 어트리뷰션 시스템은 운이 좋아야 그중 두세 개 접점만 포착할 수 있다.
문제는 여기서 더 심각해진다. 광고 플랫폼들 역시 결정적(deterministic) 어트리뷰션을 사실상 포기했다. 대신 머신러닝을 활용해 전환을 추정하고 캠페인을 자동으로 최적화하는 확률적(probabilistic) 모델로 전환했다.
구글 애즈와 페이스북 애즈는 이제 특정 접점이 전환을 일으켰는지에 대한 세부 데이터를 제공하기보다는, “우리를 믿으라, 우리 AI가 무엇이 효과적인지 알고 있다”고 말하는 수준이다. 타겟팅을 넓게 잡고 자동 입찰 전략을 사용하면서 마케터들은 점점 더 많은 통제를 플랫폼 알고리즘에 넘기게 되었고, 결과가 잘 나오기를 바라는 수밖에 없다.
이건 마케터와 데이터의 관계를 근본적으로 바꿔 놓는다. 어트리뷰션 데이터를 활용해 캠페인을 세밀하게 조정하기보다는, 점점 더 넓은 파라미터를 설정해두고 플랫폼 AI가 최적화를 알아서 하도록 맡기게 된 것이다. 더 이상 세밀한 타겟팅 결정을 하지 않는다면, 구글 애널리틱스 같은 툴이 정당화되던 정교한 어트리뷰션 분석의 의미는 줄어든다.
애널리틱스 업계를 공포에 몰아넣을 수 있는 (경험 기반 추정치이지만) 숫자가 있다. 내가 아는 모든 애널리틱스 세팅 가운데 실제로 마케팅 의사결정에 제대로 활용되는 경우는 고작 10% 정도다.
대부분의 회사는 여전히 구글 애널리틱스나 앰플리튜드를 돌리고 있다. 여전히 방문 수, 전환 수, 채널 성과를 보여주는 월간 보고서를 만든다. 하지만 실제로 마케팅 예산이 어떻게 배분되는지, 캠페인이 어떻게 최적화되는지, 전략적 의사결정이 어떻게 내려지는지를 살펴보면, 어트리뷰션 데이터는 과거만큼 중요한 역할을 하지 않는다. (혹은 표본 크기에 비해 지나치게 과대평가되는 경우도 있다.)
나머지는 단순히 “데이터 연극”일 뿐이다. 회의에서 더 과학적인 느낌을 주기 위해 보여주는 숫자일 뿐, 실제로 누구의 행동을 근본적으로 바꾸지는 않는다.
마케팅 어트리뷰션은 디지털 애널리틱스에서 일관되게 비즈니스 가치를 제공하던 유일한 부분이었다. 업계 전체를 떠받치던 토대였다. 그런데 지금 그 토대가 무너지고 있다. 기술이 실패했기 때문이 아니라, 마케팅 환경 자체가 어트리뷰션 시스템이 의미 있게 측정할 수 있는 범위를 넘어 진화했기 때문이다.
실제로 효과가 있었던 유일한 것이 더 이상 작동하지 않는다면, 나머지 모든 것을 정당화하기는 훨씬 더 어려워진다.
구글 애널리틱스 4의 재앙
GA4는 여전히 이해하기 어렵다. 한참 전 내가 만든 영상에서 왜 GA4가 지금 같은 모습이 되었는지 설명하려 했는데, 요지는 이렇다. GA4는 완전히 다른 2~3개의 전략을 동시에 담으려는 시도였고, 제품으로서는 당연히 잘 풀리지 않았다.
어쩌면 그렇게 복잡한 것도 아니다. GA4는 사실상 구글에게 더 이상 중요한 제품이 아니고, GA는 단지 사람들이 구글 클라우드 플랫폼과 BigQuery로 유입되도록 하는 입문용 제품 정도로 남게 됐다는 걸 보여주는 것일지도 모른다. 애초에 구글 애널리틱스는 늘 다른 제품을 위한 사이드킥이었다. 처음에는 구글 광고의 사이드킥이었고, 이제는 구글 클라우드 플랫폼의 사이드킥이 된 셈이다.
흥미로운 점은 마케팅 업계에서 벌어진 일이다. 구글은 사실상 기본 사용자층을 버렸다.
마케터들에게 구글 애널리틱스는 기본 툴이었다. 최소한 기본적인 수준이라도 이해해야 일을 제대로 할 수 있었다. 목표 설정, 유입 보고서 이해, 기본적인 어트리뷰션 모델 다루기 같은 것들 말이다. 완벽하진 않았지만 예측 가능했고 배울 수 있었다.
애널리틱스 업계에서 종종 잊히는 사실이 하나 있다. 마케터들은 해야 할 일이 정말 많다는 점이다. 애널리틱스와 성과 분석은 그중 작은 일부일 뿐이다. 그래서 그들에게는 기본 인사이트를 얻는 데 별다른 학습이 필요 없는 즉시 작동 가능한 도구가 필요하다.
유니버설 애널리틱스가 바로 그런 도구였다. 엄격하고 고집스러운 모델을 강제했지만, 그래서 잘 작동했다. 제약이 있었기에 마케터들은 어디서 무엇을 찾아야 하는지, 데이터를 어떻게 해석해야 하는지, 숫자가 무엇을 의미하는지 명확히 알 수 있었다.
그리고 GA4 마이그레이션이 등장했다. 사실상 마이그레이션이 아니라 전면 교체였다. 구글은 모든 이들에게 완전히 새로운 추적 코드를 구현하고, 전혀 다른 인터페이스를 배우고, 근본적으로 다른 데이터 모델에 적응하라고 강요했다. 업그레이드로 위장한 "갈아엎기" 프로젝트였다.
일상적인 마케터도 쉽게 접근할 수 있어야 할 툴에서 이는 치명적이었다. 새 인터페이스는 혼란스러웠다. 유니버설에서 클릭 두 번으로 보던 기본 리포트가 이제는 복잡한 메뉴를 거치거나 커스텀 리포트를 만들어야 했다. "세션" 같은 단순한 개념이 더 추상적인 이벤트 기반 모델로 대체되면서 기술적 이해 없이는 제대로 해석하기 어려워졌다. (솔직히 말하면 나는 이벤트 기반 모델 전환을 좋아했지만, 그건 다른 이유 때문이다.)
게다가 시점도 나빴다. 구글은 유니버설 종료를 고작 18개월 전에 발표해 팀들이 허겁지겁 대응하게 만들었다. 수많은 회사가 몇 년에 걸쳐 유니버설 설정을 최적화해왔는데, 이제는 전부 처음부터 다시 하라는 통보를 받은 것이다.
GA4의 가장 큰 문제는 이 제품이 누구를 위한 것인지 불분명하다는 점이다. 인터페이스는 일반 마케터에게는 너무 복잡하고, 전문 분석가에게는 충분히 강력하지 않다. 리포팅은 에이전시에게는 부족하고, 소규모 사업자에게는 지나치게 부담스럽다. 데이터 모델은 유니버설보다 유연하지만 비기술적 사용자에게는 훨씬 이해하기 어렵다.
구글은 모든 사람을 위한 하나의 제품을 만들려다, 누구도 제대로 만족시키지 못했다. 유니버설 애널리틱스는 분명한 제약과 트레이드오프가 있었기에 성공했다. GA4는 타협의 산물처럼 보이며, 그 결과 누구의 니즈도 완전히 충족시키지 못한다.
구글의 실수는 앰플리튜드, 믹스패널 같은 툴에게 엄청난 기회를 안겨줬다. 수백만의 마케터들이 어차피 새 애널리틱스를 다시 배워야 하는 상황에 놓였기 때문이다. 그렇다면 차라리 문제를 해결해주는 제대로 된 툴을 배우지, 새 문제를 만드는 툴을 배울 이유는 없지 않은가.
이게 바로 앰플리튜드가 최근 전도사를 고용하면서 노리고 있는 시장이다. 그들은 자신들을 “구글 애널리틱스, 하지만 진짜 쓸 만한 버전”으로 포지셔닝하고 있다. GA4의 한계를 넘어서는 도구, 그리고 더 나은 것을 위해 예산을 쓸 의향이 있는 마케터들을 위한 툴 말이다.
GA4의 실패는 시장이 프로페셔널급 마케팅 애널리틱스 툴을 받아들일 준비가 되어 있음을 보여줬다. 구글은 마케터 한 세대를 교육해 애널리틱스에서 더 많은 것을 기대하게 만들고는, 오히려 덜 제공하는 제품을 내놓았다. 바로 그 틈을 앰플리튜드, 믹스패널 같은 플레이어들이 채우고 있는 것이다.
어트리뷰션 붕괴와 GA4 재앙이 결합해 완벽한 폭풍을 만들어냈다. 디지털 애널리틱스의 핵심 가치 제안(어트리뷰션)이 점점 신뢰성을 잃는 동시에, 수백만 팀이 의존하던 지배적 플랫폼은 붕괴했다.
그 결과 디지털 애널리틱스 생태계 전체가 혼란에 빠졌다. 유니버설 애널리틱스로 자동 운영되던 팀들이 갑자기 애널리틱스 전략에 대해 적극적 결정을 내려야 했다. 그리고 현재 도구에서 실제로 무엇을 얻고 있는지 정직하게 들여다보자, 수년 동안 별 실질적 비즈니스 임팩트 없이 형식적으로만 굴려왔다는 사실을 깨달은 경우가 많았다.
GA4는 단순히 제품으로서 실패한 게 아니다. 업계 전체로 하여금 전통적 디지털 애널리틱스가 여전히 노력할 가치가 있는지 스스로 묻게 만들었다. (솔직히 조금 과장한 면도 있다. 대부분의 팀은 그냥 “쓴 약을 삼키듯” GA4를 도입했고, 이전처럼 별다른 활용도 없이 그대로 두었을 뿐이다.)
디지털 애널리틱스는 한동안 여전히 붙어 다닐 것이다. 이미 많은 투자가 이루어졌기 때문에 쉽게 사라지진 않는다. 하지만 실제로 움직임이 모이고 있는 두 가지 뚜렷한 방향이 보인다. 둘 다 과거 마케팅과 제품 애널리틱스에서 기원했지만, 우리가 이루려는 목적 자체에서 근본적인 전환을 보여준다. 하나는 매우 운영적이고 즉각적이며, 다른 하나는 더 정교하고 전략적이다. 흥미로운 점은 이들이 전통적인 애널리틱스가 결코 끌어들이지 못했던 전혀 다른 사용자 집단을 끌어들이고 있다는 것이다.
여기서부터 진짜 흥미로워진다.
기존 디지털 분석이 끝나고 새롭게 찾아올 2가지 (고객 경험 최적화, 전략적 수익 지능/분석)
마케팅 팀에 대해 종종 간과되는 특징이 있다. 마케팅은 본질적으로 매우 운영적이고 빠르게 움직이는 활동이라는 점이다. 즉, 마케팅 팀은 끊임없이 실험하고, 빠르게 실행하며, 결과를 며칠 혹은 몇 주 안에 확인하길 원한다.
실험의 접근 방식을 보면, 제품팀과 마케팅팀은 확연히 다르다. 제품팀은 신기능에 대해 신중한 A/B 테스트를 진행하고, 유저 행동을 몇 주 혹은 몇 달에 걸쳐 분석하며 영향을 이해한다. 하지만 이들은 보통 적은 볼륨에서 일한다. 신기능을 접하는 유저가 몇천 명 수준이라, 의미 있는 데이터를 모으려면 시간이 걸린다.
마케팅 실험은 완전히 다르다. 새 광고 크리에이티브를 테스트하면 몇 시간 만에 결과를 알 수 있다. 이메일 캠페인을 5만 명에게 발송하면 하루가 끝나기도 전에 성과가 보인다. 여러 랜딩 페이지, 메시지 방식, 타겟팅 파라미터, 예산 배분을 동시에 실험할 수 있다.
작게 가설 검증 후 큰 예산 집행 : 디지털 마케팅의 프로세스
마케팅에서의 피드백 루프는 엄청난 속도와 규모를 가진다. 내가 함께 일한 최고의 디지털 마케팅 팀들은 실험 비율이 DNA에 새겨져 있었다. 늘 새로운 채널, 메시지, 캠페인 구조를 테스트했고, 성과가 나오면 즉시 확대하고 아니라면 바로 폐기하고 다음 실험으로 넘어갔다.
이건 전통적인 애널리틱스와 데이터에 대한 관계가 근본적으로 다르다는 걸 의미한다. 마케팅 팀은 정교한 코호트 분석이나 복잡한 유저 여정 맵핑이 필요하지 않다. 그들이 원하는 건 단순하다. 이 캠페인이 저 캠페인보다 전환을 더 일으켰는가? 어떤 랜딩 페이지가 더 잘 작동했는가? 즉, 거대한 그림보다는 현장에서 바로 쓰일 수 있는 지역적 인사이트다.
마케팅 팀이 늘 필요로 한 것은 운영적 애널리틱스였다. 즉, 일상적인 워크플로 안에서 곧바로 행동을 가능하게 하는 데이터다. 가격 페이지를 봤지만 전환하지 않은 유저 세그먼트를 만들고, 곧바로 그들에게 타겟 이메일을 보내거나 특정 광고를 보여주고 싶어 한다. 어떤 블로그 포스트가 가장 양질의 트래픽을 끌어오는지 확인해, 그런 콘텐츠를 더 만들고 싶어 한다. 어떤 캠페인이 성과가 떨어지는지 확인해 예산을 낭비하기 전에 즉시 중단하고 싶어 한다.
AI 가속 요인
AI 역량이 확장되면서 마케팅의 운영 속도는 급격히 빨라질 것이다. 마케팅 팀은 여러 버전의 광고 크리에이티브를 즉시 생성하고, 다양한 메시지 방식을 테스트하며, 최소한의 인적 개입으로 캠페인을 실시간 최적화할 수 있게 된다.
이런 환경에서는 애널리틱스도 실험 속도를 따라잡아야 한다. 수십 가지 변형을 동시에 테스트하고 매일 최적화 결정을 내리는 상황에서, 주간 리포트나 수동 분석을 기다릴 수는 없다. 인사이트를 자동으로 뽑아내고 곧바로 실행할 수 있게 해주는 시스템이 필요하다.
“데이터가 보여주는 것”과 “그래서 무엇을 해야 하는가” 사이의 간극은 0에 수렴해야 한다. AI 속도로 움직이는 마케팅 팀에게는 전통적인 데이터 탐색 → 인사이트 도출 → 실행 단계로 이어지는 워크플로에 쓸 시간이 없다. 분석과 실행을 같은 인터페이스 안에서 통합하는 시스템이 필요하다.
따라서 미래의 마케팅 애널리틱스는 우리가 알고 있던 전통적인 디지털 애널리틱스와는 전혀 다르게 보인다. 더 나은 차트나 더 정교한 분석이 중요한 게 아니라, 점점 더 빨라지는 워크플로 속에서 데이터를 즉각적으로 활용 가능하게 만드는 것이 핵심이다.
애널리틱스에서 액션으로: 앰플리튜드의 진화
앰플리튜드가 마케팅 영역으로 확장할 때 가장 먼저 한 일은 당연한 단계였다. 구글 애널리틱스와 기능 동등성 확보. 어트리뷰션 기능, 채널 그룹핑, 전자상거래 기능을 추가했고, 3년 전 도입한 장바구니 분석(cart analytics)으로 사실상 “GA가 할 수 있는 건 다 할 수 있고, 더 잘할 수 있다”는 메시지를 던졌다.
이는 전략적으로 타당했다. 수백만의 불만족스러운 GA4 사용자들이 어차피 마이그레이션해야 했으므로, 더 강력한 대안을 제시하는 게 자연스러웠다. 하지만 기능 동등성은 단지 입장권일 뿐이었다. 진짜 진화는 애널리틱스 이후를 고민하기 시작했을 때 이루어졌다.
CDP 실험
앰플리튜드는 고객 데이터 플랫폼(CDP)이 되려는 실험을 했다. 논리는 명확했다. 애널리틱스 데이터에서 흥미로운 사용자 세그먼트를 식별할 수 있다면, 왜 곧바로 SMS, 이메일, 광고 플랫폼을 통해 맞춤형 메시지를 발송하는 실행까지 연결하지 않겠는가?
그러나 CDP 구축은 매우 복잡했다. 아이덴티티 매칭과 아이덴티티 그래프를 다뤄본 사람이라면 그 고통을 안다. 앰플리튜드는 결국 풀 CDP 비전에서는 한발 물러섰다. 여전히 기본적인 액티베이션 기능은 제공하지만, 세그먼트 같은 전문 CDP 툴과의 통합을 강화하는 방향으로 전환했다.
하지만 이 실험을 통해 중요한 교훈을 얻었다. 인사이트와 실행 사이의 간극에야말로 진짜 가치가 있다는 것이다.
AI 에이전트 접근
앰플리튜드의 두 번째 AI 제품 출시가 첫 번째보다 훨씬 흥미로웠다. (첫 번째는 모든 회사가 내놓은 뻔한 “데이터와 대화하기” 기능이었다.)
이번에는 AI 에이전트를 선보였다. 이 에이전트는 데이터를 지속적으로 분석하고, 개선 기회를 찾아내며, 무엇보다도 그 기회를 사용자가 취할 수 있는 구체적 실행 방안과 연결한다.
단순히 “온보딩 3단계에서 많은 사용자가 이탈한다”는 사실만 알려주는 게 아니라, AI는 그 단계를 어떻게 개선할 수 있을지 구체적인 제안을 한다. 메시지를 조금 수정하라든지, 마찰 지점을 간소화하라든지, 전환율을 높일 수 있는 A/B 테스트를 실행하라고 권유할 수 있다.
이건 전통적인 애널리틱스와 근본적으로 다르다. 해석이 필요한 보고서를 받는 게 아니라, 즉시 실행 가능한 권장사항을 받는 것이다. 분석과 실행 제안이 하나로 묶여 제공된다.
이 접근은 지금 앰플리튜드가 만든 것보다 훨씬 더 나아갈 수 있다. 애널리틱스 플랫폼을 콘텐츠 관리 시스템(CMS)과 연결하고, AI가 메시지를 생성하는 기능을 붙인다고 상상해보자.
예를 들어, 주요 페르소나와 다양한 유스케이스를 기반으로 콘텐츠 풀을 만들어둔다. 실시간 애널리틱스 데이터가 방문자가 페르소나 A에 해당하고 유스케이스 B에 관심 있는 것 같다고 파악하면, 플랫폼은 그 조합에 최적화된 콘텐츠를 동적으로 생성해 제공한다.
고정된 메시지를 가진 정적인 웹사이트가 아니라, 사용자 행동 패턴에 따라 적응하고, 실시간 애널리틱스 데이터에 의해 AI가 지속적으로 최적화하는 경험을 제공할 수 있다. 데이터 수집 → 분석 → 콘텐츠 최적화의 피드백 루프가 몇 달이 아니라 몇 분 안에 자동으로 일어나는 것이다.
Hotjar는 늘 내게 좀 특이한 도구였다. 고객사 세팅에서 GA 옆에 항상 같이 깔려 있는 걸 보곤, “GA도 별로 가치 없는데, Hotjar는 더 제한적인데 왜 쓰는 거지?”라는 생각을 하곤 했다.
하지만 나는 완전히 포인트를 놓치고 있었다.
Hotjar는 한 가지 문제를 아주 잘 해결했다. 사용자 행동을 즉시 눈에 보이게 만들고, 곧바로 실행 가능하게 만든 것이다.
랜딩 페이지 위에 클릭맵을 덮어씌워 몇 분 만에 확인할 수 있었다. 실제 사용자가 사이트에서 어떻게 상호작용하는지 세션 리플레이로 직접 볼 수 있었다. 사용자 여정의 핵심 순간마다 간단한 설문조사를 띄울 수도 있었다.

데이터는 정교하지 않았다. 인사이트도 혁신적이지 않았다. 하지만 질문에서 답까지의 피드백 루프는 믿을 수 없을 만큼 빨랐다. UX 디자이너는 사용자가 어디를 클릭하는지 즉시 확인하고, 명백한 마찰 지점을 찾아내어 바로 수정할 수 있었다. 마케터는 결제 플로우에서 사용자가 애를 먹는 영상을 몇 시간 만에 확인하고 전환을 막는 문제들을 발견할 수 있었다.
나는 Hotjar를 분석적 깊이가 부족하다고 평가했지만, UX 디자이너들은 매일 그걸로 인터페이스를 개선하고 있었다. 복잡한 행동 분석을 하는 게 아니었다. 구체적인 문제를 빠르게 해결할 수 있는 패턴을 확인하는 게 핵심이었다.
Hotjar를 ContentSquare가 인수한 건 이 접근이 엔터프라이즈 규모에서도 유효하다는 걸 보여준다. ContentSquare는 수년간 고객 경험 최적화 분야의 선두주자였지만, 엔터프라이즈 수준의 복잡성과 가격 체계에 갇혀 있었다.
고객 경험 최적화 시장은 늘 엔터프라이즈 이하 영역에서의 해법이 부족했다. 엔터프라이즈 솔루션은 고전적인 영업 주도형 제품처럼 보였고, 기본적으로 매력적이지 않았다. 오직 영업팀이 CMO를 설득해 "마법 같은" 기능이 필요하다고 믿게 했을 때만 가치가 있었다.
하지만 ContentSquare가 Hotjar(그리고 그다음으로 Heap)를 인수하면서, Hotjar가 구축한 보텀업 시장에 접근할 수 있게 되었다. 이제 고객 경험 최적화는 6자리 예산과 전담팀을 가진 대기업만을 위한 것이 아니라, 유저가 실제로 인터페이스에서 어떻게 행동하는지 알고 싶어하는 모든 기업에게 열리게 된 것이다.
Hotjar 패턴은 애널리틱스가 나아가는 방향을 잘 보여준다. 사용자들은 점점 더 이런 툴을 선호한다:
정교한 분석보다는 즉시 실행 가능한 도구
별도의 분석 단계를 요구하지 않고 워크플로에 통합된 도구
모든 유스케이스를 해결하려 하지 않고 특정 문제에 집중한 도구
방대한 데이터 수집보다는 빠른 피드백 루프
앰플리튜드는 이 패턴에서 분명 배웠다. 클릭맵, 자동 추적, 즉각적 시각적 피드백 같은 기능을 더하고 있으며, 단순히 분석적 복잡성을 높이는 대신 Hotjar 같은 느낌을 주는 기능을 만들고 있다.
미래의 고객 경험 최적화는 더 정교한 분석이 아니다. 사용자 행동을 가시화하고, 즉시 실행 가능하게 만드는 것이다. 특정 문제를 잘 해결하는 단순한 도구가, 여러 문제를 그럭저럭 해결하는 정교한 플랫폼을 능가하는 경우가 많다.
디지털 애널리틱스는 이제 운영적 방향으로 이동하고 있다. 분석의 깊이는 줄이고, 즉각적 유용성은 높이는 쪽으로. 더 빠르게 더 나은 결정을 내릴 수 있도록 돕는 도구, 대신 분석가가 더 두꺼운 리포트를 만드는 도구는 아닌 것이다.
흥미롭게도, 이런 흐름은 나에게는 덜 매력적인 분야다. 하지만 그건 전혀 문제 될 게 없다.
약 16개월 전, 내가 받는 프로젝트 문의의 성격이 바뀌었다. 수년 동안 나는 제품팀과 함께 전통적인 제품 애널리틱스를 다뤘다. 트래킹 설정, 퍼널 구축, 코호트 리포트 이해, 행동 데이터에서 인사이트 뽑기 같은 작업들 말이다.
그런데 전혀 다른 집단에게 연락을 받기 시작했다. CFO, 최고수익책임자(CRO), 그 밑의 데이터팀 같은 수익 담당자들이었다. 그리고 그들이 묻는 질문은 근본적으로 달랐다.
이들의 공통된 문제는 이랬다.
“지금 우리는 매출을 사후적으로만 본다. 특정 주나 월의 매출 숫자를 BI 리포트에서 확인할 수 있다. 제품별, 마케팅 채널별로 나눠볼 수도 있다. 하지만 그게 전부다. 매출 계획이나 개선을 위해 활용할 수 있는 건 많지 않다.”
흥미로웠던 점은 이들이야말로 실제로 예산을 통제하고 회사 성장에 대한 전략적 결정을 내리는 사람들이라는 사실이다. 그런데 그들은 매출이 어떻게 생성되는지를 이해하는 선행 지표에 대해선 사실상 장님처럼 느끼고 있었다.
그들은 단순히 최종 숫자 이상을 보고 싶어 했다. 예컨대:
“왜 계정을 제대로 활성화하지 못해서 매출을 잃고 있는 건 몇 건이나 될까?”
“우리가 테이블 위에 놓아둔 채로 잃어버리는 매출 기회는 얼마나 될까?”
“사용 패턴이 줄어드는 걸 보면, 해지로 이어지기 전에 이탈 위험을 예측할 수 있지 않을까?”
가장 눈에 띈 건 이들의 니즈가 전통적인 제품 애널리틱스와 얼마나 다른가였다. 제품팀은 기능 개선을 위해 사용자 행동을 이해하려 했다. 반면, 수익 담당자들은 첫 접점부터 반복 매출에 이르는 전체 파이프라인을 이해하고, 문제가 비싸지기 전에 개입할 수 있길 원했다.
그들은 단순한 과거 보고가 아니라 예측 신호를 원했다. 해지가 발생하기 전에 위험 계정을 식별하고 싶어 했다. 아직 행동할 시간이 있을 때 매출 확장 기회를 포착하고 싶어 했다. 어떤 초기 사용자 행동이 장기적인 가치와 실제로 연결되는지 알고 싶어 했다.
주요 지표의 관계를 구조적으로 나타낸 메트릭 하이어라키 : '매출, 수익이라는 지표는 신규 가입과 어떤 연관이 있는가'
무엇보다 중요한 건, 그들이 이전에는 한 번도 연결하지 않았던 서로 다른 데이터 소스를 결합하길 원했다는 점이다. 제품에서 나오는 행동 데이터, 빌링 시스템에서 나오는 구독 데이터, 캠페인에서 나오는 마케팅 데이터—이 모든 게 각각 따로 존재했고, 비즈니스 결과를 예측할 수 있는 방식으로 함께 분석된 적은 없었다.
곰곰이 생각해보니 이 변화는 자연스러웠다. 데이터 기반을 외쳐온 제품팀조차도 자신들의 일이 비즈니스 결과와 직접 연결되는 데는 늘 어려움을 겪는다. 기능 X의 도입률이 40%라고 말할 수는 있지만, 그게 매출에 어떤 영향을 주는지는 가정과 간접 지표에 의존해야 한다.
반면 수익 담당자들은 그런 여유가 없다. 그들은 실제 비즈니스 결과에 대해 책임을 진다. 단순한 참여 지표나 기능 사용률이 아니라, 고객 여정 전체—획득에서 확장, 갱신까지—를 명확히 들여다보며 어디서 매출이 생기고 잃는지를 알아야 한다.
내가 경험한 오디언스 변화는 더 큰 흐름을 반영한다. 행동 데이터는 비즈니스 결과와 연결될 때 가장 가치가 있다. 고립된 상태로 분석될 때가 아니라. 제품 애널리틱스는 늘 임원진이 진짜로 신경 쓰는 비즈니스 지표와는 한 단계 떨어져 있었다. 리베뉴 인텔리전스는 그 간극을 메운다.
실용적 이유도 있다. 수익 담당자들은 더 큰 예산을 통제하며 문제에 대한 긴급성도 훨씬 크다. 해지 위험을 예측하지 못하거나 확장 기회를 식별하지 못하는 CFO는 수백만 달러의 블라인드 스팟을 안고 있는 셈이다. 파이프라인 건강의 조기 신호를 볼 수 없는 CRO는 자기 일의 핵심 부분에서 눈을 가린 채 일하는 셈이다.
제품팀은 애널리틱스 투자의 ROI를 정당화하기가 어렵다. 효과가 간접적이고 측정하기 힘들기 때문이다. 반면 수익팀은 더 나은 예측, 조기 해지 방지, 개선된 전환 추적의 가치를 직접 계산할 수 있다. 고가치 고객 한 명의 이탈을 막는 것만으로도 애널리틱스 투자는 충분히 상쇄된다.
이 오디언스 변화는 애널리틱스 업계가 어디로 가고 있는지를 보여준다. 미래는 사용자 행동을 비즈니스 결과에 직접 연결하는 도구에 있다. 고립된 행동 인사이트를 제공하는 도구가 아니라.
나에게 결정적인 순간은, 내가 이루고 싶었던 것들이 더 이상 SDK 기반 트래킹으로는 불가능하다는 걸 깨달았을 때였다. 사용자 행동과 비즈니스 결과의 간극을 메우려면 필수적으로 거쳐야 하는 단계였다.
SDK 트래킹은 브라우저나 서버에서 이벤트를 보내는 방식이다. 사용자가 특정 행동을 하면 코드가 이벤트를 발화하고, 그 이벤트가 애널리틱스 플랫폼으로 전송된다. 하지만 이 접근에는 비즈니스 인텔리전스를 제대로 구축하려 할 때 치명적 한계가 있다.
첫째, 100% 데이터 전달이 보장되지 않는다. 네트워크가 끊기거나, 브라우저가 멈추거나, 사용자가 이벤트가 전송되기 전에 페이지를 벗어나면 데이터가 빠진다. 내가 경험한 최악의 프로젝트들은 애널리틱스 수치와 실제 비즈니스 데이터를 비교하려 했을 때였다. 예를 들어 앰플리튜드의 “account created” 이벤트 수치와 실제 데이터베이스 계정 레코드를 비교하면 절대 맞지 않는다. SDK 트래킹은 애초에 보장형 전달을 전제로 설계되지 않았기 때문이다.
둘째, SDK 트래킹은 개발자들의 지속적인 구현과 유지보수를 요구한다. 그런데 문제는, 트래킹은 개발자들의 본업이 아니라는 것이다. 그들의 주된 임무는 제품을 만드는 일이다. 따라서 데이터 품질은 늘 개발자의 시간과 주의력에 달려 있고, 개발자들은 다른 우선순위를 가진다. 기능이 바뀔 때마다 트래킹 코드는 업데이트되지 않아 시간이 지날수록 세팅은 점점 무너져간다.
해결책은 이걸 트래킹 프로젝트가 아니라 전통적인 데이터 프로젝트로 다루는 것이었다. 서로 다른 데이터 소스를 입력으로 취급하고, 이를 데이터 웨어하우스에 모으고, 잘 설계된 데이터 모델을 적용한 다음, 팀마다 필요한 지표와 인사이트를 만들어내는 방식이다.
데이터 웨어하우스 기반 분석 흐름 (Low-SDK 방식)
: 데이터 소스 → 이벤트 레이크 → 모델링 → 메트릭과 시스템으로 연결
*이벤트 레이크(Event lake) : 서비스 내에서 발생하는 모든 사용자 이벤트 로그를 원시(raw) 형태로 대량 수집·저장하는 데이터 저장소
이건 곧 플랫폼에 의존하는 방식을 버리고, 데이터 웨어하우스에서 모든 걸 구축하는 걸 의미했다. 그렇게 해야 데이터 품질을 통제할 수 있고, 여러 소스를 결합할 수 있으며, 완전한 데이터 캡처를 보장할 수 있다.
내 현재 프로젝트에서는 SDK로 2~3개 이벤트만 추적한다. 나머지 10~15개 이벤트는 외부 시스템, 애플리케이션 데이터베이스, 웹훅 데이터 같은 다른 소스에서 가져온다. 필요한 정보를 기존 데이터 소스에서 뽑아 이벤트 데이터로 변환하는 것이다. 모든 걸 코드로 추적하려 애쓰지 않는다.
이 접근은 여러 문제를 한 번에 해결한다.
완전한 데이터 캡처: 데이터베이스 기록에서 이벤트를 가져오면 100% 커버리지가 보장된다. 계정 생성, 구독 변경, 제품 사용 같은 건 애플리케이션이 작동하려면 반드시 DB에 기록돼야 하기 때문이다.
더 나은 데이터 품질 관리: 데이터 품질 테스트를 돌리고, 이상 징후를 모니터링하며, 사후에 문제를 수정할 수 있다. 6개월 전 이벤트 정의에 문제가 있었다는 걸 발견해도 과거 데이터를 재처리할 수 있다. SDK 기반 트래킹으로는 불가능한 일이다.
정교한 아이덴티티 해석: 서로 다른 시스템 간 계정을 제대로 연결할 수 있다. HubSpot 데이터와 제품 사용 데이터를 맞춰보면 어느 정도 매칭되는지, 계정의 몇 %를 연결할 수 있는지 명확히 알 수 있다. 단순히 “잘 되길 바라는” 문제가 아니라, 측정 가능한 해답이 있는 엔지니어링 과제가 된다.
사후 변경 가능성: 과거 데이터에서 새 이벤트를 만들거나, 기존 이벤트에 계산된 속성을 추가하거나, 데이터 품질 문제를 고칠 수 있다. SDK 기반으로는 불가능하지만, 데이터 웨어하우스에서는 간단하다.
더 큰 돌파구는 이 방식이 행동 데이터를 전통적 애널리틱스가 다루지 못했던 다른 비즈니스 데이터와 연결할 수 있다는 점이다. 제품 사용 패턴을 구독 변경과 연결하고, 마케팅 어트리뷰션을 고객 생애 가치(CLTV)와 연결하며, 지원 티켓 볼륨을 해지 위험과 연결할 수 있다.
데이터 웨어하우스에서 모든 걸 구축하면, 단순한 유저 액션이 아닌 비즈니스 결과를 나타내는 합성 이벤트를 만들 수 있다. 예를 들어 여러 데이터 소스를 결합한 복잡한 로직으로 “계정이 위험 상태로 전환됨”이나 “확장 기회 발견됨” 같은 이벤트를 생성할 수 있다.
이 지점에서야 비로소 리베뉴 인텔리전스가 가능해진다. 단순히 사용자가 어떤 버튼을 클릭했는지, 어떤 페이지를 봤는지에 그치지 않고, 첫 마케팅 접점부터 갱신과 확장에 이르는 전체 고객 여정을, 행동 데이터를 실제로 의미 있게 만드는 비즈니스 맥락과 함께 분석할 수 있다.
SDK 방식은 디지털 애널리틱스를 사용자 행동이라는 제한된 세계에 가둬놓았다. 데이터 웨어하우스로의 전환은 사용자 행동과 비즈니스 결과를 엄격하고 측정 가능한 방식으로 연결할 수 있게 해준다.
여기서부터 리베뉴 인텔리전스는 실질적으로 작동한다. 매출을 오르락내리락하는 불가사의한 블랙박스로 보는 대신, 매출을 생산하는 전체 조립 라인을 매핑하고, 정확히 어디서 문제가 생기는지 식별할 수 있다.
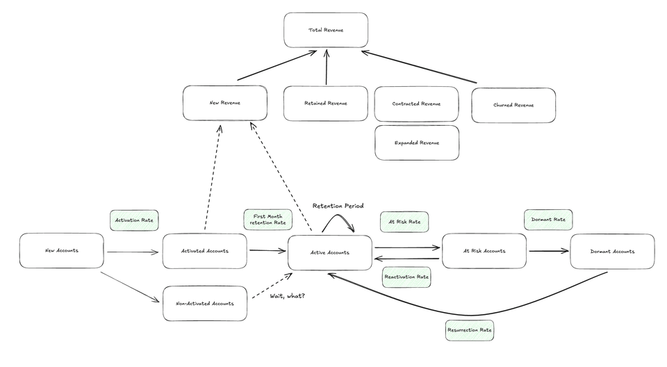
구체적인 예를 들어보자. 한 SaaS 기업이 이번 달에 신규 계정 1,000개를 확보했다고 치자. 리베뉴 인텔리전스가 없다면 “신규 가입자 1,000명”이라는 숫자를 기록하고 성장을 축하할 것이다. 하지만 석 달 뒤, 유료 전환율이 극히 낮다는 걸 알게 되더라도 그 이유는 모른다.
리베뉴 인텔리전스가 있으면 전체 파이프라인을 추적한다. 신규 계정 1,000개 중 실제로 “활성화” 상태(즉, 제품이 제공할 수 있는 가치를 직접 체험한 상태)에 도달한 계정은 100개뿐이라는 걸 알 수 있다. 즉, 900개 계정은 자신이 무엇에 가입했는지 이해하기도 전에 이탈하고 있는 것이다.
숫자 안에 있는 유저 파이프라인의 모습 : 신규 유저 > 활성 계정 > 활성 유저 > 이탈 위험 > 이탈 유저
이건 단순히 흥미로운 지표가 아니다. 명확히 금전적 가치가 달린 비즈니스 비상 사태다. 신규 계정의 90%를 활성화하지 못해 얼마나 매출 기회를 잃는지 정확히 계산할 수 있다. 더 중요한 건, 왜 활성화율이 그렇게 낮은지 조사하고 개선하기 위한 개입을 시험할 수 있다는 점이다.
전통적 BI는 일이 이미 벌어진 뒤에야 무엇이 일어났는지 알려준다. 반면 리베뉴 인텔리전스는 아직 행동할 수 있을 때 신호를 준다.
사용량이 줄어드는 계정을 해지 전에 “위험군”으로 표시할 수 있다.
확장 기회를 예측하는 패턴을 발견하면 고객이 여전히 반응할 때 접근할 수 있다.
활성화 문제가 보이면 더 많은 잠재 고객을 잃기 전에 온보딩을 개선할 수 있다.
이건 수익팀이 늘 불평하던 “사후적(post-fact)” 리포팅과는 근본적으로 다르다. 지난달 해지율을 보고 왜 그런지 추측하는 게 아니라, 다음 달 해지할 가능성이 있는 계정에 대한 사전 경고를 받아 실제로 구할 시간이 남아 있다.
진짜 힘은 행동 패턴과 비즈니스 결과를 전체 고객 생애주기에 걸쳐 연결하는 데서 나온다.
첫 주 안에 특정 온보딩 행동을 완료한 계정은 생애가치가 3배 높다는 걸 확인할 수 있다.
특정 마케팅 채널을 통해 들어온 계정은 활성화까지 시간이 더 걸리지만, 한 번 활성화되면 더 오래 유지된다는 걸 파악할 수 있다.
이런 분석은 전통적인 애널리틱스로는 불가능했다. 행동 데이터를 비즈니스 결과 데이터와 의미 있게 연결할 수 없었기 때문이다. 리베뉴 인텔리전스는 데이터를 웨어하우스에 통합해 구독, 사용, 마케팅, 지원 데이터를 하나의 모델로 묶음으로써 그 간극을 메운다.
이 방식의 결과는 단순히 “얼마 벌었는가”를 측정하는 게 아니라, 매출이 어떻게 발생하는지를 설명하는 성장 모델이다.
방문자 → 계정 → 활성화된 사용자 → 체험 가입자 → 유료 고객 → 확장 계정
이 실제 고객 여정의 각 단계별 전환율을 볼 수 있다. 매출 성장이 둔화되면 즉시 어느 단계가 깨졌는지 확인할 수 있다. 신규 계정 유입이 줄었는가? 활성화가 떨어졌는가? 기존 고객이 더 빨리 이탈하는가? 문제마다 해법은 다르지만, 보이는 것만 고칠 수 있다.
이 진단 능력이야말로 수익팀이 그동안 놓치고 있던 것이다. 그들은 증상(매출 성장 둔화)은 볼 수 있었지만, 근본 원인은 알지 못했다.
이 접근은 디지털 애널리틱스가 항상 가진 근본적 한계를 해결한다. 사용자 행동과 비즈니스 임팩트의 단절이다. 기존 애널리틱스는 버튼 클릭이나 페이지 뷰는 알려줬지만, 그게 비즈니스에 얼마나 중요한지는 말해주지 않았다.
리베뉴 인텔리전스는 이를 뒤집는다. 매출, 유지율, 확장 같은 비즈니스 결과에서 출발해 어떤 사용자 행동이 이를 예측하는지를 규명한다. “일단 다 측정하고 그중 일부가 중요하길 바라자”는 접근이 아니라, 실제로 비즈니스 결과를 움직이는 행동만 측정한다.
차이는 엄청나다. 수익팀은 드디어 성장을 선제적으로 관리할 수 있는 미래지향적 인사이트를 얻는다. 그리고 애널리틱스는 단순한 정보 제공을 넘어 전략적 도구가 된다. 비즈니스 성공을 이끄는 활동에 대해 더 나은 결정을 직접적으로 가능하게 하기 때문이다.
디지털 애널리틱스의 시대는 끝났다. 그 토대—마케팅 어트리뷰션과 데이터 기반 의사결정의 약속—는 무너졌다. GA4의 실패가 몰락을 가속화했지만, 근본 문제는 훨씬 더 깊다.
잔해 속에서 두 가지 방향이 떠오르고 있다.
고객 경험 최적화(Customer Experience Optimization)
운영적 미래.
리포트가 아니라 즉각 실행 가능한 툴.
보고서가 아니라 구체적 개선안을 제시하는 AI 에이전트.
깊은 분석이 아니라 속도를 중시하는 마케팅 팀을 위한 시스템.
리베뉴 인텔리전스(Revenue Intelligence)
전략적 미래.
행동 데이터와 비즈니스 결과를 직접 연결.
웨어하우스 기반 접근으로 행동, 구독, 마케팅, 비즈니스 데이터를 결합.
매출 문제를 사후가 아니라 사전에 예측·방지.
둘 다 과거 디지털 애널리틱스가 결코 실현하지 못한 약속의 일부를 이행한다. 하지만 지난 20년간 우리가 알던 애널리틱스와는 전혀 다른 모습이다.
데이터를 모아두고 언젠가 쓸모 있기를 바라는 시대는 끝났다. 이제는 즉각적인 운영 개선을 가능하게 하거나, 매출을 직접 예측하는 시스템의 시대다. 그 외의 모든 건 데이터 연극(data theater)일 뿐이다.
마지막으로, 앰플리튜드로 돌아가 보자.
내 개인적 의견(전략에 대해 아는 건 없음)을 말하자면, 옛 마케팅 애널리틱스 과거에 매달려서는 미래로 갈 수 없다. 물론 GA에 묶인 마케팅 팀들을 끌어오려면 좋은 입구가 될 수는 있다. 하지만 진짜 미래는 운영적 고객 경험 영역이다. 앰플리튜드는 이미 필요한 모든 재료를 가지고 있다. 이제 요리만 하면 된다. 그런데 왜 여전히 “옛” 애널리틱스 세계의 인물을 내세워 메시지를 퍼뜨리는지 이해가 되지 않는다. 아담 그레코 때도 그랬지만, 그는 결국 더 현대적인 CDP 접근으로 옮겨갔다.
물론 앰플리튜드는 늘 여러 레벨에서 동시에 게임을 해왔으니, 이번에도 그렇게 할지도 모른다. 두고 보면 알 일이다. 흥미롭게도 내가 가까이에서 일했던 앰플리튜드 사람들은 모두 이제 회사를 떠났다. 의미가 있을 수도, 없을 수도 있다.
리베뉴 인텔리전스는 앰플리튜드의 기회가 되지 않을 것이라고 본다. 웨어하우스 통합을 밀어붙였지만, 대부분 기업은 그런 데이터 셋업을 갖추지 못했고, 솔직히 앰플리튜드라는 툴은 이 유즈케이스를 지원할 만큼 유연하지 않다.
하지만 어디까지나 내 주관적인 시각일 뿐이다.
데이터를 볼 때마다 늘 뭐랄까 답답하고 막막하게 느끼는 지점이 있었는데요. 이를테면 어쩔 수 없이 사후 분석으로 진행될 수 밖에 없는 점, 데이터에서 인사이트를 얻고, 가설을 얻고 액션까지 이어지는 일이 오래 걸리거나 생각보다 쉽지 않은 것. 또 뭐가 됐든 분석자의 편향이 개입될 수밖에 없는 현실 같은 것들이 그랬어요.
근데 이 글을 이걸 읽으면서 그것들이 명료하게 설명되는 느낌을 받았습니다. 읽으며 속이 시원해지는 그런 글이었던 것 같아요. 글을 쓴 사람이 데이터에 정말 진심인 것 같다는 생각이 들어서 재밌기도 했습니다.
겉으로 보기엔 데이터 분석의 허상과 무용을 꼬집는 글처럼 보이지만, 결국 비즈니스에 영향을 줄 수 있게 변해야한다는 그런 주장이 담긴 글인 것 같은데요.
어떻게 보면 데이터를 분석하는 누구나 알고 있는 기초적인 이야기를 짚어낸 글이기도 합니다.
허영 지표나 사후 지표 대신 실제 액션으로 이어질 수 있는 레버, 선행지표를 파악하라는 기본적인 원칙말이죠.
솔루션으로 제시한 '리베뉴 인텔리전스' 라는 개념 역시 실질적인 내용도 빈약하고 결국 '수익'이 제일 중요하다는 단순한 결론처럼 읽힐 수도 있습니다.
하지만 글의 전반적인 맥락이 엄청 좋았다고 생각합니다. 실무적으로 공감되는 부분도 많아 위로 받은 느낌도 있었어요. 이제는 사후 분석이 아니라 AI 에이전트를 기반으로 한 사전 예측과 개입이 중요해지는 시대라는 메시지도 의미있는 것 같고요.
GPT와 함께 이미지까지 열심히 번역해봤는데 재밌게 읽으셨나요?
어떤 생각이나 질문이 떠오르셨다면 댓글로 같이 나눠보면 재밌을 것 같습니다!